
新版自贸区负面清单将启用 抢先布局“自贸主题”正当时
来源:东方财富网 作者:《每日财讯网》编辑 发布时间:2017-06-19
6月16日,《自由贸易试验区外商投资准入特别管理措施(负面清单)(2017年版)》对外发布。
新版自贸区负面清单将启用
哪些领域进一步扩大开放?
新版自贸试验区负面清单自2017年7月10日起实施。与上一版也就是2015版自贸试验区负面清单相比,2017版负面清单减少了10个条目、27项措施。
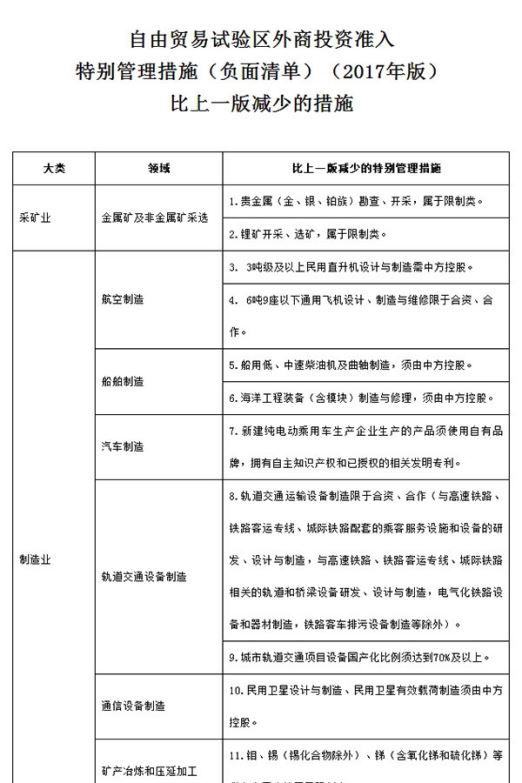
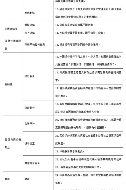
《自由贸易试验区外商投资准入特别管理措施(负面清单)(2017年版)》比上一版减少的措施:



在27项减少的措施中,涉及采矿业的共2项;涉及制造业的共10项;交通运输业的2项;信息技术服务业1项;金融业4项;租赁和商务服务业4项;教育1项;文化、体育和娱乐业共2项。
新版负面清单在航空、汽车等制造业领域和银行、保险服务等金融业领域等均扩大了开放程度,清单内容已经缩减到百项以内。
负面清单覆盖11个自贸区
抢先布局“自贸主题”正当时
我国的第一份负面清单来自上海自贸试验区,设立之初为190项。2014年,负面清单减少至139项。2015年,该清单又减至122项,同时扩展到上海、广东、天津、福建四个自贸试验区。如今,2017版负面清单将覆盖现有的11个自贸试验区。
各个地方自贸区也不辱使命,“创新”差异化改革,助推自贸试验区建设。
商务部统计显示,截至2017年4月,上海自贸区累计设立外资企业8734家,吸收合同外资6880亿元人民币。上海经验推广后,广东、福建、天津3个自贸区累计设立外资企业12712家,吸收合同外资11357亿元人民币。也就是说,4个自贸区以十万分之五的国土面积吸引了全国十分之一的外资。
6月6日,陕西省人社厅与自贸(陕西)试验区各组成单位签订协议,将多项行政管理事项委托下放至陕西自贸区,包括外国人来华工作许可、设立技工学校审批、中外合作职业技能培训机构设立审批、设立中外合资(合作)职业介绍机构审批以及职业技能考核鉴定机构设立许可等5项事权。
浙江自贸试验区也在加快与资本对接的力度。4月21日,浙江省省属国企及金融机构与舟山市政府合作共建项目签约,支持自贸试验区的发展,此次共对接22个项目,总投资近313.9亿元,5家金融机构入驻中国(浙江)自由贸易试验区,授信金额2100亿元。
川财证券表示,一带一路和自贸区改革下,提升港口、机场板块的估值空间。(1)港口、机场等运输服务业行业性的收入增长值得期待。 2016 年我国的装卸、 搬运和其他运输服务业的营业收入为 1.04 万亿,同期我国运输服务业的逆差约 4000 亿元,在一带一路背景下改善服务贸易的预期下,按运输服务业的逆差逆转估计,行业的收入未来可以提高 40%; (2)效率的提升改善港口、机场估值水平。一带一路及自贸区改革背景下,更高程度的便利化措施,带来了国际中转水平提高的预期,也意味着打开机场、港口新的估值空间。
责任编辑:《每日财讯网》编辑

〖免责申明〗本文仅代表作者个人观点,其图片及内容版权仅归原所有者所有。如对该内容主张权益请来函或邮件告之,本网将迅速采取措施,否则与之相关的纠纷本网不承担任何责任。