
首发过会率本周弹至85.71% 发审委核心关注点浮现
来源:21世纪经济报道 作者:《每日财讯网》编辑 发布时间:2017-07-24
本周,证监会核准9家企业首发申请,筹资总额不超过44亿元,平均每家企业从预披露到获得批文的排队时长约535.89天(约1.46年),较上周的574天进一步缩短。
从数量和融资规模上,本周核发企业与上周基本持平。
截至2017年7月20日,中国证监会受理首发企业为655家,其中,已过会54家,正常待审企业565家,中止审查企业36家。

过会率反弹至85.71%
除核发IPO批文之外,本周还有14家首发企业上会,较上周多一家,过会企业12家,一家暂缓表决,一家首发被否,过会率达85.71%,较上周高约16%。
此前,全国金融工作会议将直接融资放到重要位置,有观点认为IPO或进一步放宽。
但7月21日证监会新闻发言人常德鹏回应这一传言,他指出,证监会将认真贯彻落实全国金融工作会议关于“把直接融资放在重要位置”的要求。一是证监会将按照“依法全面从严”监管要求,严把市场入口端,依法严格审核、监管,防止企业“带病上市”;二是进一步发挥好资本市场投资融资功能。
7月23日,广州一家中型券商投行部人士也向21世纪经济报道记者指出,政府重视股市融资功能,IPO市场会更火,但是过快的运动式放水存在一定风险,严监管让浑水摸鱼的公司进不来,A股市场肯定会好转,大家乐见整个市场正常化。
根据公开资料显示,本周过会的12家企业拟募集资金合计约61.88亿元,来自8个不同的省市,所属11个证监会细分行业。其中,拟募资数额最多的是来自新闻和出版业的中国出版传媒股份有限公司,拟募资数额达到23.15亿元。
具体信息如下:

过会企业中介机构情况:

证监会意见信息分布
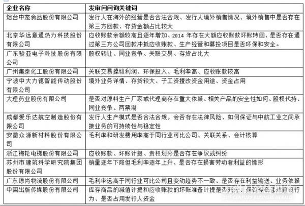
本周发审委对上会公司提出的意见涉及多重问题,其中,毛利率异常、应收账款较大和存货金额较高,成为本周最受关注的话题。
其中,涉及毛利率问题的企业有6家,主要询问原因有:毛利率高于同行业公司平均水平,毛利率与公司销售情况反向变动,或与行业变动不一致等问题。
涉及应收账款问题的企业有4家,主要被询问的原因包括应收账款金额较高,是否存在第三方回款冲抵应收账款的情况、逾期应收账款占比持续上升和应收账款计提坏账准备是否充分等问题。
涉及存货问题的公司则有4家,证监会主要询问的问题为存货金额较大。
另外,生产经营的合法合规、同业竞争和关联交易、环保问题、股权转让的合理性问题等也被多次提及。
本周仅一家企业首发被否。根据公开资料显示,福州瑞芯微电子股份有限公司(以下简称“瑞芯微”)于2016年7月1日预披露,主要从事数字影音和影像处理、移动智能终端、移动计算等系统级芯片的研究和开发。
从公司业绩看,报告期内,公司净利润波动幅度较大,2014-2016年,瑞芯微实现营业收入10.21亿元、10.15亿元和12.98亿元,同期净利润为5516.24万元、2528.74万元和8909.83万元。
对于经营业绩2015年出现大幅下滑的原因,瑞芯微表示,主要受市场规模增长放缓及市场竞争加剧影响。
上会时,瑞芯微被发审委提出三方面问题:业务经营的真实性、实缴所得税为负、大额计提存货跌价准备的合理性。
发审委提出,英特尔作为发行人的主要供应商和技术服务的客户,2014年度向发行人支付技术服务费用共计6,598.05万元,该项收入的毛利率超过99%。
发审委认为,发行人业务与技术的描述与真实情况可能存在疑问,并质疑其是否“主要经营一种业务”。
另一方面,公司实际缴纳的企业所得税金额以及所得税费用均为负数也成为发审委质疑的焦点,其在2014-2016年度,所得税费用分别为-953.03万元、-59.82万元、-195.59万元。
此外,公司存货跌价风险成为影响企业持续经营的重大隐患。
招股书显示,瑞芯微2014-2016年的存货余额分别为2.17亿元、2.2亿元和3.45亿元,占年末资产总额的比例为23.54%、24.56%和34.55%。瑞芯微称,2016年末存货跌价准备为6090.82万元,占存货账面余额的15.02%。
发审委对其他12家已过会企业的问询关键词如下:

下周发审预告
本周,证监会披露了10家将于下周上会的企业,其中,拟于主板上市的企业6家,拟于创业板上市企业4家,具体信息如下:

责任编辑:《每日财讯网》编辑

〖免责申明〗本文仅代表作者个人观点,其图片及内容版权仅归原所有者所有。如对该内容主张权益请来函或邮件告之,本网将迅速采取措施,否则与之相关的纠纷本网不承担任何责任。