
兴业策略:关注环保限产 “红旗”继续“招展”(附股)
来源:微信公众号XYSTRATEGY 作者:王德伦 张启尧 发布时间:2017-08-07
投资要点
★展望:关注环保限产,“红旗”继续“招展”
——上周周期股再度上涨,继续关注我们推荐的三类机会及环保限产下的周期标的:1、下游需求旺盛(如我们持续推荐的电动汽车),从而形成供需缺口并带动原材料涨价的品种如锂、钴等;2、在供给侧改革下供给端持续收缩,且需求维持稳定的品种如电解铝、稀土等;3、周期股中盈利稳定、周期属性减弱的“蓝筹股”;4、环保限产措施收严,将继续压缩部分周期行业的供给端,进而推升价格预期,提升行业集中度(具体投资机会详见正文投资策略部分)。需要注意的是,周期股的上涨也伴随着经济预期的不断升温,后续需要密切跟踪经济数据是否符合预期、以及大宗品的价格、库存等高频数据,建议投资者关注兴业策略定期发布的中观行业景气周度跟踪。
——我们8月月报中的推荐的“红旗招展”也放异彩,风险偏好升温或带动政策性主题热点延续。1、当前中印纠纷不断升温,或提振军工板块热情。2、国企改革政策密集落地,为板块提供催化剂。3、金融工作会议上,强调了“把国企降杠杆作为重中之重”,利好国企改革及债转股;并且会议提出“支持国家重大经济决策”,利好“一带一路”和“京津冀3.0”。这些板块兴业策略主题团队均做过深度的研究及跟踪,建议投资者们密切关注。
——中长期,以不变应万变,继续拥抱金融龙头和核心资产。今年的市场是一个配置的市场,尤其对于掌握大资金的机构投资者,更应当排除市场杂音,在逻辑未发生变化、趋势未改变前,坚守金融龙头和核心资产。
★投资策略:中国核心资产&金融龙头&环保限产品种
——周期股:三类机会(需求旺盛、供给收缩、周期蓝筹)外,重点关注环保限产带来的边际变化采暖季限产政策的严格程度值得期待,2+26城市采暖季限产有望从严甚至超预期执行——新环保部长上任1月以来,环保监管力度保持高强度态势,下半年督查力度可能会继续强化;地方的环保力度也在加强。这将对钢铁有色、化工、建材、医药行业中的相关产业产生供给端收缩的效果,进而产生推升价格的预期,利好不在此区域或不受相关限产措施影响的上市公司,精选相关周期限产标的。
——白马龙头普遍调整下,外资持续净流入,继续超配中国核心资产。白马龙头股本周行情出现普遍调整,然而外资资金仍保持净流入,我们在中期策略中认为的两项重要观察变量——政策和资金导向未发生实质变化前,白马消费价值股的资金迁徙有望持续,尤其龙头价值。依循我们在中期策略中梳理的三条线索,继续布局核心资产:1、制造业寻求全球竞争力;2、消费品寻求国内市占率和品牌化;3、具备“硬资产”的公司。
——继续聚焦金融(银行/保险/券商)龙头公司。
★主题投资:国企改革和债转股(金融工作会议强调把国企降杠杆作为重中之重,神华以及联通方案临近出台)、京津冀3.0和一带一路(整体规划以及配套文件有望9月底之前出台)、军工(中印事件升级,但须精选白马龙头).
正文部分
回顾:《布局“吃饭”行情》《平衡木上的舞蹈》《货币环境边际转紧是制约市场的关键变量》《创业板的三个认知偏差》《春节别忘“抢红包”》《金融监管成为下个阶段主要矛盾》
——2016年半年度策略《布局“吃饭”行情》(20160615):6月风险点多,风险释放后布局,7、8月“吃饭”行情,边际思维占上风.经济L型不悲观,中报或超预期;政策“蜜月期”,环境相对2Q温和;改革预期(供给侧改革)逐步明朗修复风险偏好;大类资产配置角度A股相对吸引力提升;还有G20(国际经济金融合作或有突破),深港通等重要事件性因素。
——20160626《英国脱欧让“6月布局,7、8月吃饭”更香》、《英国脱欧对A股影响总体偏正面》:我们认为英国脱欧对中国所带来的“利空”主要是情绪和心理上的,短期影响风险偏好,而其带来的“利好”是实实在在、方方面面的,无论是长期资产吸引力的增加、人民币国际地位的相对提升,还是短期央行边际放松对冲、联储加息概率下降;不仅在经济金融方面,还会在国际政治与地缘政治上提升我们的地位,这对于我们中长期经济、金融、贸易的好处是更加深远的。
——2017年年度策略《平衡木上的舞蹈》(20161201):节奏上年初要当心、需要立足防守反击。货币环境边际转紧是主要制约因素,需要警惕通胀预期、汇率、海外利率、金融去杠杆四重制约。上半年对经济复苏的乐观预期将逐步消退。之后伴随“十九大”效应增强、宽松预期再起,市场有望重新迎来机会。
——201601204《货币环境边际转紧是制约市场的关键变量》:国内货币环境边际转紧将是未来一段时间制约市场的主要矛盾。1、通胀预期直接约束货币政策。2、特朗普上台后若对中国进行贸易施压,倒逼汇率坚挺,将进一步制约货币政策空间。3、美国利率上行倒逼中国无风险利率抬升。4、金融去杠杆的持续影响。5、当前股市流动性也面临集中解禁的减持压力和企业资金集中回账的窗口期。
——20170115《创业板的三个认知偏差》:市场对创业板仍有三个明显的认知偏差:1、很多投资者认为创业板的仓位结构和筹码分布已明显改善,但事实上出清难度仍然很大,甚至还是堰塞湖。2、年报一季报或是“雷区”,但市场仍未充分警惕业绩不达预期的风险和影响力。3、新股供给量快速增加,降低了成长股筹码稀缺性,挤压其估值水平。三个偏差逐步修正的过程中,创业板或面临进一步调整。
——20170122《春节别忘“抢红包”》:春节前后A股或迎来“红包行情”。年初的调整后,投资者情绪也由乐观亢奋转向谨慎。因此,春节前后市场缩量止跌,市场情绪恢复平稳后,短期可能迎来“红包行情”。
——20170416《金融监管成为下个阶段主要矛盾》:年度策略《平衡木上的舞蹈》中,我们即认为金融去杠杆是影响今年宏观流动性及股市的重要因素。后续金融去杠杆的影响将继续发酵,在当前金融监管已成为市场主要矛盾的前提下,我们对股市保持谨慎。
展望:关注环保限产,“红旗”继续“招展”
1. 上周周期股再度上涨,继续关注我们推荐的三类机会及环保限产下的周期标的:1、下游需求旺盛,供需缺口带动原材料涨价的品种如锂、钴等;2、在供给侧改革下供给端持续收缩,且需求维持稳定的品种如电解铝、稀土等;3、周期股中盈利稳定、周期属性减弱的“蓝筹股”;4、环保限产措施收严,将继续压缩部分周期行业的供给端,进而推升价格预期,提升行业集中度(具体投资机会详见正文投资策略部分)。需要注意的是,随着经济预期的不断升温,后续需要密切跟踪经济数据是否符合预期、以及大宗品的价格库存等高频数据,建议关注兴业策略定期发布的中观行业景气周度跟踪。
2. 我们8月月报中的推荐的“红旗招展”也放异彩,风险偏好升温或带动政策性主题热点延续。1、当前中印纠纷不断升温,或提振军工板块热情。2、国企改革政策密集落地,为板块提供催化剂。3、金融工作会议上,强调了“把国企降杠杆作为重中之重”,利好国企改革及债转股;并且会议提出“支持国家重大经济决策”,利好“一带一路”和“京津冀3.0”。这些板块兴业策略主题团队均做过深度的研究及跟踪,建议投资者们密切关注。
3. 中长期,以不变应万变,继续拥抱金融龙头和核心资产。今年的市场是一个配置的市场,尤其对于掌握大资金的机构投资者,更应当排除市场杂音,在逻辑未发生变化、趋势未改变前,坚守金融龙头和核心资产。
投资策略:核心资产&金融龙头&环保限产品种
本周讨论1:环保限产措施收严,将对钢铁有色、化工、建材、医药行业中的相关限产产业产生供给端收缩的效果,进而产生推升价格的预期,利好不在此区域或不受相关限产措施影响的上市公司,精选相关周期限产标的。
本周讨论2:白马龙头股本周行情出现普遍调整,然而外资流入持续,我们仍然建议持续关注核心资产的投资机会:1、制造业寻求寻求全球竞争力;2、消费品寻求国内市占率和品牌化;3、具备“硬资产”的公司。
建议后续投资聚焦稳健龙头股——金融(银行/保险/券商)的龙头公司
l 本周讨论1:环保限产措施收严,精选相关周期限产标的利好
采暖季限产政策的严格程度值得期待,环保或成贯穿下半年的主旋律,2+26城市采暖季限产有望从严甚至超预期执行——新环保部长上任1月以来,环保监管力度保持高强度态势,下半年督查力度可能会继续强化;地方的环保力度也在加强,截至目前,河北、山东两大钢铁大省已经相继出台采暖季限产专项方案,接下来河南、山西等地预计将陆续出台细化方案,特别是河南正在开展规模空前的万人督导检查大行动,对环保的重视程度可见一斑。
这将对钢铁有色、化工、建材、医药行业中的相关产业产生供给端收缩的效果,进而产生推升价格的预期,利好不在此区域或不受相关限产措施影响的上市公司,精选相关周期限产标的。
l 钢铁有色:钢价及铝价将受到有力提振。钢铁供需趋好,继续看好下半年钢价。电解铝或将因为环保限产而变得供不应求,预计铝价第四季度开始上涨并能持续到明年上半年。推荐神火股份、中孚实业、云铝股份和中国铝业。
l 化工:中小企业关停对行业供需格局影响显著,首推进可攻退可守组合。重点推荐环保设施到位、有望受益于中小企业退出、行业集中度提升、产品价格上涨的公司:万华化学、华鲁恒升、扬农化工、中国巨石、三友化工。
l 建材:继续推荐水泥、耐火材料。下半年旺季水泥价格还有较好的向上弹性,今年不是水泥行业的盈利高点。推荐华新水泥、海螺水泥、祁连山、宁夏建材。资源重估的确定性机会叠加提价的博弈性机会,耐火材料有望持续受益,荐濮耐股份、北京利尔。
l 医药:原料药限产停产有望成为常态,关注Vc相关标的。优选小品种、小市值、前期涨幅不大后续有潜在亮点的品种阶段性布局。建议关注Vc相关的标的东北制药、港股的石药集团;泛酸钙相关的亿帆医药;维生素相关的花园生物、新和成等标的。
l 本周讨论2:白马龙头普遍调整的行情下,外资持续净流入,继续超配中国核心资产
白马龙头股本周行情出现普遍调整调整,然而外资资金仍保持净流入,我们在中期策略中认为的两项重要观察变量——政策和资金导向未发生实质变化前,白马消费价值股的资金迁徙有望持续,尤其龙头价值。
l 陆港通作为增量资金,其行为正逐步带领A股从过去数年的“炒小、炒新、炒炫、炒妖”的习惯,逐步转向关注基本面研究、关注真实的盈利、关注行业龙头公司,白马龙头的价值重估已成为今年A股应关注的最大事件!
l 新一届证监会监管层出台的政策更加利于内生增长稳定、现金流充裕的成熟期价值股的投资机会,其中行业龙头盈利性更加确认、股息率更高,更具备投资价值。
建议关注三类主要的标的龙头:
l 制造业寻找拥有全球竞争力的龙头,具备从规模优势到创新升级的优势。
l 消费寻找国内市占率高的品牌企业,市占率高具备规模效应,品牌化提升经营效率
l 具备硬资产的公司:核心机场、高速、铁路、著名旅游区、传统医药处方等作为“硬资产”同样是中国的核心资产,稀缺资源存价值重估空间。



l 继续聚焦金融龙头
兴业策略5月初以来持续推荐银行和保险,5月底以来在大金融板块增加券商并持续推荐。大金融在市场寻找估值洼地的过程中,叠加良好的基本面预期,逐步被市场关注.
展望未来,继续推荐大金融龙头。中期在十九大前的维稳窗口期内,货币政策保持中性偏稳的可能性较大,长期看本次金融工作会议强调,防止发生系统性金融风险是金融工作的永恒主题,凸显了金融安全的重要地位,因此,配置建议是拥抱稳健的金融龙头,“金融供给侧改革”环境中龙头公司优势鲜明。
——银行:受益于“金融供给侧改革”。净息差预期不再继续下降、不良率在经济基本面的复苏下企稳等当前对于大银行龙头的边际改善更加强,且大银行资产端更为安全。
——保险:受益于“金融供给侧改革”,同时具备消费升级属性,上市公司作为行业龙头,在行业格局优化的环境中有望得到估值溢价。
——券商:主要受益于估值修复。叠加券商去通道业务的监管落地,券商正逐步回归主动管理的本源,回顾本轮金融去杠杆过程中,券商监管是最早进行,也是几近最严厉的,当前已大幅收缩。


主题投资观点:情绪回暖,红旗招展
近期市场整体维持平稳,主题热点不断,风险偏好升温。正值十九大窗口期,我们在上周A股8月月报中就已经明确提出短期“红旗招展”政策类的主题有望出现密集催化,例如国企改革方面,神华和国电的方案初露苗头、联通混改方案即将公布等;京津冀3.0(雄安)的具体规划以及配套支持有望近期出台,同时在经历了前期充分调整后,雄安板块或出现二次布局之机。此外,军工板块近期的市场关注度较高,主要原因来自于中印事件升级等催化,我们认为这些事件的持续性有待观察,军工板块整体估值较高,需要精选标的。
“中国神电”呼之欲出,国改步入亮剑时间
神华集团和国电集团合并方案已上报,国企改革步入亮剑时间!8月2日,在第十一届中国新能源国际高峰论坛低碳减排论坛上,国电集团安全生产部处长关维竹公开表示,国电集团和神华集团的合并方案已上报国务院,新集团名称暂定为国家能源投资集团。同时,据报道7月24日,联通发布公告称混改试点方案获得国家发改委批复,方案最快8月中旬公布。国企改革已进入亮剑时间
6月以来催化剂密集涌现,国改推动力不断。6月份以来我们观察到,无论决策层表态还是央企和地方国改的推进都出现了积极的变化,国企改革加速迹象明显。我们陆续发布了《神华与国电双双停牌,央企改革或再下一城》、《公司化改制“点火”,关注国改窗口期》、《央企重组看点几何》、《深改组会议再表决心,将国改进行到底!》等多篇报告,持续跟踪国企改革动态。7月26日,《中央企业公司化改制工作实施方案》正式公布,央企公司制改革大幕正式拉开,此次改制不仅为混改、资产证券化铺路,更加速僵尸企业的清理重组。我们认为,作为国企改革的基础性工作,公司化改革的全面完成将加速整个改革的推进进程。
市场短期风险偏好回升,建议密切关注国企改革投资机会。近期市场短期风险偏好回升,主题板块表现抢眼。我们在7月30日A股市场策略月报《坚守核心资产,关注“红旗招展”》中明确提示“短期内,市场风险偏好升温,建议关注‘红旗招展’”。下半年正逢十九大窗口期,国企改革将继续迎接密集催化,包括央企重组方案落地、前两批混改试点方案出台、油气改革施工方案落地、第三批混改试点确定、地方国改方案出台等。市场短期风险偏好回升利好政策相关的主题投资机会,我们建议密切关注国企改革投资机会:
——1)央企兼并重组。关注电力、钢铁以及尚未重组的重型装备行业。重点关注:华能国际、华电国际、鞍钢股份、抚顺特钢、*ST佳电、东方电气。
——2)混合所有制改革。重点把握三大核心标的,推荐关注:三峡水利、涪陵电力、铁龙物流。
——3)地方国改。山西“1+3”国改配套文件出炉,天津拟引资千亿推进混改,推荐关注:山煤国际、西山煤电、蓝焰控股、中新药业、天保基建、天房发展。

京津冀3.0归来,关注雄安二次布局之机
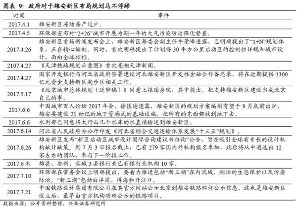
雄安新区建设启动渐行渐近。政府自雄安新区设立以来,召开大大小小会议,发布各种文件,从4月1日的冻结房产过户,到7月10日环保部将白洋淀纳入“新三湖”,明确提出污染防治,一直在马不停蹄推进雄安规划。4月26日,雄安30平方公里启动区设计全球招标,据中国城市百人论坛2017年会上,京津冀协同发展委员会组长、中国工程院名誉主席徐匡迪介绍,起步区30平方公里内将基本没有工厂和建筑物,所以起步区的动拆迁问题很小。展望未来,9月底前雄安规划方案出炉、配套支持文件公布以及雄安建设正式施工等将成为重大催化剂。

雄安“千年大计”看点几何?京津冀区域是一个典型的二元结构,北京和天津作为直辖市,尤其是北京具有政治中心和经济中心的双重身份,集中了大量的资源,综合实力较强,而雄安所在的河北则存在发展问题,与京津两地的差距过大。我们认为雄安发展主要可以关注三个方面:
1. 产业转移,有序疏解北京非首都功能。将资源较为合理的向周围地区转移,以资源的转移,带动投资、人口等的转移。我们认为产业转移需求下,雄安平地高楼起,房地产以及城市园林建设是最大看点,可以关注京汉股份、东方园林等。
2. 交通运输一体化取得新成效。2014年以来,河北省打通了京台、京港澳、京昆、首都地区环线等12条高速“断头路”和干线公路“瓶颈路”,共计1400余公里,通车里程达到6500公里。 2017年4月27日《天津铁路规划示意图》首次亮相天津卫视,可以关注天津港、唐山港、中铁工业等。
3. 生态之城,环境治理当先。雄安新区规划的原则是水城相融、蓝绿互映的生态宜居城市,绿地要超过50%。我们认为环保方面的看点主要来自于白洋淀的污水治理以及大气治理,此外还可以关注白洋淀补水工程。个股方面可关注迪森股份、碧水源。
军工板块关注度提高,但仍需精选标的
六月以来,军工板块出现密集催化,市场关注度也直线上升:
2 军民融合上升为国家战略。6月20日,习近平主席在中央军民融合发展委员会会议上强调,把军民融合上升为国家战略。
2 军工科研院所改革已进入实施阶段。7月7日下午,国防科工局组织召开军工科研院所转制工作推进会,会议解读了《关于军工科研院所转制为企业的实施意见》,宣布启动首批41家军工科研院所转制工作。
2 中印事件升级。印度非法越界事件已经持续一个月,但近日态势持续恶化,国防部亦在本周深夜发表强烈谴责。
但考虑到此类催化事件的持续度存在不确定性,同时军工板块目前估值仍处于较高水平,我们认为军工板块需要精选标的,优先考虑白马龙头,例如国睿科技、杰赛科技、四创电子、海格通信、航天长峰等。
兴业研究每周重点推荐股票池
本周组合调入伊利股份(600887.sz),调出西部矿业(601168.sh).

本周A股市场回顾



A股资金面跟踪









A股盈利和估值


海外市场跟踪




责任编辑:《每日财讯网》编辑

〖免责申明〗本文仅代表作者个人观点,其图片及内容版权仅归原所有者所有。如对该内容主张权益请来函或邮件告之,本网将迅速采取措施,否则与之相关的纠纷本网不承担任何责任。