
重要窗口期!“千年雄安”第二波主升行情要来了?(附名单)
来源:东方财富网 作者:《每日财讯网》编辑 发布时间:2017-08-14
“千年雄安”面临重要窗口期!8月7日,中国雄安建设投资集团有限公司正式成立,雄安规划落地加速。
从主题催化看,9月雄安总体及生态保护规划将上报中央。经历3个月调整,雄安主题8、9月或迎来“第二波”主升行情!
雄安概念股遭热捧
上周五(8月11日),受利空消息影响,小盘股走势强于大盘股,沉寂良久的雄安概念股逆势走强。截至收盘,京汉股份上涨8.61%,太空板业上涨7.55%,中化岩土涨4.90%。此外,华斯股份、青龙管业、嘉寓股份、韩建河山涨幅均超过4%。

雄安新区部分概念股周五涨幅情况
回顾雄安新区的建立,2017 年 2 月 23 日,习主席专程到河北省安新县进行实地考察,主持召开河北雄安新区规划建设工作座谈会。4 月 1 日,河北雄安新区正式设立。

雄安新区是京津地区发展明显断档的”洼地
雄安新区的建设,是以主席为核心的党中央作出的一项重大的历史性战略选择,是继深圳经济特区和上海浦东新区之后又一具有全国意义的新区,是千年大计、国家大事。

雄安新区七大建设任务
国家导向型模式是雄安投资机会的所在。雄安新区可看作是中国特色——国家主导模式的重要“实验田”,正因如此,河北省领导干部会议上强调“把规划建设好雄安新区,作为坚决维护主席核心地位、坚决维护党中央权威和集中统一领导的实际行动的头等大事”。
因此,由国家行政及资源引导社会资本参与,而非单纯依靠民间资本“野蛮生长”,将是本次雄安新区与深圳特区、上海浦东相比最大的不同之处,也是最重要的投资机会所在。而雄安主题的亮点,就在于基建及优质公共服务、生态、景观等方面的投资。
雄安建设规划步步推进:建投集团落地
自4月1日雄安新区正式设立以来,新区规划、城市设计、管理机构、交通路网、生态环保、电力网络等方面都在有条不紊地推进中。
2017 年7 月18 日,中国雄安建设投资集团有限公司正式注册成立,注册资本为100 亿元,体量堪比银行。公司出资人是河北省政府,这意味着在资金的使用效率上将明显优于银行贷款资金。
从1992 年10 月至今,国家设立了19 个国家级新区,每一个新区成立后,都会配套一个建投集团。例如,1992 年10 月设立浦东新区,随后在1993 年12 月成立了上海浦东城市建设投资有限责任公司,公司经营范围包括房地产开发经营、实业投资等。又如,2006 年设立天津滨海新区后,天津滨海新区建设投资集团有限公司获批成立,公司以自有资金对基础设施建设和各行业进行投资,服务天津滨海新区产业发展。
类似的,此次设立的雄安建设投资集团,作为雄安新区建设的投融资平台,在创新投融资机制,统筹推进新区基础设施、公共服务和生态环境建设等方面将发挥重要作用。
具体来看,其主要职能包括:
1)创新投融资模式,多渠道引入社会资本,开展PPP项目合作,筹措新区建设资金,构建新区投融资体系;
2)开展土地一级开发、保障性住房以及商业地产开发建设和经营;
3)组织承担白洋淀环境综合整治和旅游资源开发经营;
4)负责新区交通能源等基础设施、市政公用设施建设和特许经营;
5)参股新区各类园区和重大产业项目开发建设。
随着建投集团落地、资金准备落实,雄安新区的建设将进入实质阶段。
另外,环保部将白洋淀、洱海、丹江口列入“新三湖”水污染治理,白洋淀水污染治理上升至国家环保治理高度,作为雄安新区建设展开的重要前提,环保工程建设将率先展开。同时,组建河北雄安新区供电公司、核准雄安新区首条高压大口径供气管道等雄安基础设施建设的推进消息,也都预示着雄安新区的建设即将步入实质阶段。
同时,雄安两大规划——雄安新区的总体规划和雄安新区的生态环境保护规划,也有望9 月底出炉。

雄安建设规划步步推进
下半年迎来三大催化
催化剂一:8月20日雄安新区起步区城市设计方案提交
6月26日,雄安新区启动区城市设计正式向全球招标。7月14日和 26日分别在保定和北京举行两次咨询会。最后12家设计团队将提交城市设计方案,其中同济大学建筑设计研究院成功入围,成国内唯一入围的上市公司子公司。按照进度安排,8月20日新区起步区城市设计方案提交。
催化剂二:9月12日河北装配式建筑博览会
河北省是国家发展装配式建筑的重点推进地区之一。雄安新区的设立,给装配式建筑带来历史机遇。中国建筑设计院装配式建筑工程研究院副院长张守峰透露,未来雄安新区百分之八九十都将是装配式建筑。9月12日河北装配式建筑博览会暨京津冀推进装配式建筑发展研讨会将于石家庄召开。
催化剂三:9月底前雄安新区规划有望出炉
京津冀协同发展专家咨询委员会组长徐匡迪在6月召开的中国城市百人论坛2017年会上透露,雄安新区规划方案有望于9月底前出炉,规划的总体原则是建设水城相融、蓝绿互映的生态宜居之城。届时雄安新区的发展将加速,大规模基建建设、环保建设等随之启动。
如何统筹协调白洋淀与城市发展的关系,是新区建设中所面临的最大挑战之一。淀区改造,淀内村落处理都将是难点。徐匡迪介绍了三大设计思路,分别是侧重湖淀保护、城镇化推行和人文化。其中,加强交通网络、建地下管廊式基建等已经成为了“必选项”。
第二波行情如何布局?
有部分投资者认为,目前市场风险偏好处于低位,雄安主题因为业绩短期无法兑现,主题认可度较低。
但是,即便当前尚未有正式规划方案落地,雄安作为核心改革破局之点,承载功能远多于自贸区。
此外,随着雄安相关准备工作的持续推进,雄安新区即将进入实质阶段,大规模工程建设随之启动,新型城市标杆也将揭开面纱,有效提升相关公司的盈利预期。参与规划设计机构名单曝光,表明雄安规划设计稳步推进,雄安支持政策也有望公布,是近期潜在的催化因素。因此,多家券商均坚定看好雄安第二波行情。
华泰证券指出,主题唯新不破。主题空间就是市场有没有新的故事可以讲。
雄安主题空间非常广阔,6 月底规划上报中央,9 月底规划出台,另外,还有一些新的配套支持政策出台,这些都可能成为新一轮行情的引爆点。
也是基于这一点,我们判断,7 月至9 月份雄安很有可能出现第二波行情。
推荐雄安两个方向:
1)雄安建筑建材方向受益确定性最高。无论雄安最后建成一个怎样的城市,对建筑建材的需求是确定性最高的。
比如水泥,由于环保核查等因素,河北的水泥产能有下行压力,同时,产量也受到抑制,而未来雄安新区逐步推进,城市建设,以及公路、铁路建设都会对河北省内建材需求起到直接的拉升作用,而水泥由于环保等原因,新增产能壁垒很高,这就导致目前河北的水泥龙头获得了排他性的竞争优势,龙头企业产能利用率有望提升、水泥价格将保持稳健,将是量价齐升的过程。
2)雄安将是新型城市的标杆。雄安定位是未来城市,国内其他城市将以雄安为标杆,因此雄安模式将引领国内其他城市的发展方向,相关方向行业空间有望全面打开。
雄安目前比较确定的地下雄安,包括地下管廊/轨交,雄安未来将建成国内最成熟的地下管廊,交通系统也将全面移至地下;地热也是一个新的方向,雄安及周边有很大的取暖需求,而雄安环保要求只会更严,那雄安的地热资源的充分利用就有极高的确定性。要建设绿色雄安,仅白洋淀水治理就能达到千亿级。因此,环保也将大幅受益于雄安新区的建设。
雄安新区整体规划或将于9月底出炉,因此华创证券更关注规划设计领域,认为届时规划设计方面将迎来实质性利好,城市设计产业链有望受益。建议关注“成长雄安”七大细分,首推华建集团:

华创证券推荐个股
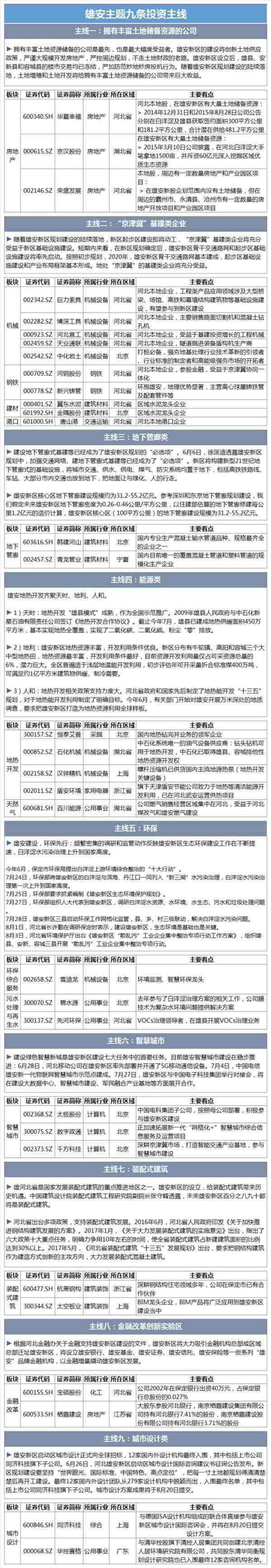
国金证券则梳理了土地资源储备公司、基建类企业、地下管廊类、能源类、环保类等九条投资主线:

责任编辑:《每日财讯网》编辑

〖免责申明〗本文仅代表作者个人观点,其图片及内容版权仅归原所有者所有。如对该内容主张权益请来函或邮件告之,本网将迅速采取措施,否则与之相关的纠纷本网不承担任何责任。