
长江证券:混改步入新周期 投资主要把握三条主线
来源:微信公众号长江策略 作者:《每日财讯网》编辑 发布时间:2017-08-17
报告要点
混改步入新周期
本文通过回顾:从改革开放以来,国有企业的发展路径及面临的问题;以及上世纪90年代初期,上一轮混合所有制改革中的经验教训。从历史观的角度,来解读混合所有制改革中的关键变量及问题。
1.并非不敢:投资者质疑改革速度慢,其实并非当局者迷,而是上一轮泛运动化改革历程中所吸收的经验教训太多,导致新周期下,政府包括国有企业对混改需要缜密的设计与规划。
2.上层建筑:混合所有制改革仍然需要关注,虽然试点案例获得成功,但是上层建筑中法制及监管体系尚未落地的情况之下,形成泛运动化浪潮,没有夯实上层建筑的改革可能将出现问题。
3.循序渐进:目前试点的七大行业混改,从产业发展角度看是符合逻辑的。2006年国务院鼓励这七大行业需要国家绝对控制,而过去这十年这些行业的大型国企——1。产能扩张太快;2。资源攫取严重;3。非核心资产外延甚广等问题层出不穷,循序渐进的改革势在必行。
4.成功基因:我们在挖掘中国建材、中联重科的成功混改经验中看到,优质的混改需要包含:1。优秀开明的国企一把手;2。股权合理分散,股东相互制衡,民营资本有较多话语权;3。混改后能有效改善所属行业市场结构。目前PPP模式的成功推进,即反应出了国有资本与民营资本在混合管理中相互协调、共同担当的发展潜质。
本文通过回顾:国有企业的发展路径及面临的问题;以及上世纪90年代初期,上一轮混合所有制改革中的经验教训。从历史观的角度,来解读混合所有制改革中的关键变量,并且将从丰富的案例分析角度,试图重点回答四个重要的问题:1。为何要混改?2。谁需要混改?3。跟谁一起混合?4。如何混改?
投资逻辑
目前混改的投资主要把握三条主线:第一条是参与刘鹤混改会议的“6+1”的第一批混改试点;第二条是在七大重点混改领域潜在的第二批混改试点;第三条是各地方积极推进混改的国企。重点推荐:隧道股份、锦江股份、钢构工程、物产中大等。
总论
混改本身是本难念的经,对于政府、对于国企、对于民企、甚至是对于投资者都难以找到普适性的方法。我们往往诟病政策出台较为模糊、抱怨改革进度缓慢、呼吁市场化进程加速。但我们却没有发现,其实20年前,混合所有制改革是大跨越式的,往往我们在改革方面的预期是即时的,而忽略历史进程中的问题与矛盾。
因此,本文通过回顾:从改革开放以来,国有企业的发展路径及面临的问题;以及上世纪90年代初期,上一轮混合所有制改革中的经验教训。从历史观的角度,来解读混合所有制改革中的关键变量,并且将从丰富的案例分析角度,试图重点回答四个重要的问题:1。为何要混改?2。谁需要混改?3。跟谁一起混合?4。如何混改?
对于混改,我们应该怎么看
1.并非不敢:混合所有制改革经历了1993年开启的十年混改大浪潮,到2003年后的折戟十年,再到2013年开启的混改新周期,每一个时间区间都是一段精彩的故事。投资者质疑改革速度慢,其实并非当局者迷,而是上一轮泛运动化改革历程中所吸收的经验教训太多,导致新周期下,政府包括国有企业对混改需要缜密的设计与规划。
2.上层建筑:回溯历史,国有企业的改革绝大部分时刻都是被时代发展给倒逼的。在改革进程中,往往也伴随着各类资本的制度套利。混合所有制改革仍然需要关注,虽然试点案例获得成功,但是上层建筑中法制及监管体系尚未落地的情况之下,形成泛运动化浪潮,没有夯实上层建筑的改革可能将出现问题。
3.循序渐进:目前试点的七大行业混改,从产业发展角度看是符合逻辑的。2006年国务院鼓励这七大行业需要国家绝对控制,而过去这十年这些行业的大型国企——1。产能扩张太快;2。资源攫取严重;3。非核心资产外延甚广等问题层出不穷,循序渐进的改革势在必行。
4.成功基因:我们在挖掘中国建材、中联重科的成功混改经验中看到,优质的混改需要包含:1。优秀开明的国企一把手;2。股权合理分散,股东相互制衡,民营资本有较多话语权;3。混改后能有效改善所属行业市场结构。目前PPP模式的成功推进,即反应出了国有资本与民营资本在混合管理中相互协调、共同担当的发展潜质。
5.制度保护:虽然在上一轮混改中,也同样有失信的民营资本捞取混改红利。但大部分情况下,由于多数国有企业具有规模大、政策支持多及市场支配优势,民营资本在混改中的权益保障仍可能遇到部分障碍。因此后续在员工持股、引入战投等领域仍待试点企业进一步观察及具体细则落地。
投资逻辑
混改的政策意图是为了通过引入民营资本解决国有企业市场主体地位不明确、国有经济布局过宽、效率低下等问题。我们认为混改行情将继续演绎,铁路、油气、军工、地方国企成为当前新焦点。目前混改的投资主要把握三条主线:第一条是参与刘鹤混改会议的“6+1”的第一批混改试点;第二条是在七大重点混改领域潜在的第二批混改试点;第三条是各地方积极推进混改的国企。
第一部分:历史的镜子,混改的大浪潮与新周期
在回答四个问题前,我们有必要去回顾国有企业过去数十年的发展进程以及混合所有制改革在上一轮国企改革中面对的机遇与挑战。并且从历史的回溯中,我们尝试去回答一个问题——为什么此轮混合所有制改革需要在电力、石油、天然气、铁路、民航、电信、军工这七个行业进行混改?
这一轮混改试点行业放在此7个行业中开展(而从历史的回溯中,我们发现这7个行业中,绝大部分行业又恰恰是06年国务院要求的国家经济保持绝对控制的行业),前后变化的原因我们认为如下:
1.符合国家产业发展进程的变迁。国内产业发展必然经历三个过程:国家鼓励发展-产能过剩-改革去产能-寻找新的经济增长产业。上世纪70年代末期开始轻纺业及出口导向型产业的发展扩展,到90年代初期,轻纺业产能出清以及国内产业结构转向重化工业发展,产业格局的轮动在上一轮国企改革中就已经显现出来了;
2.产能出清及提质增效势在必行。在上一轮国企黄金十年中,所处重工业的国企在资源攫取与政策红利中不断扩张与外延,而目前的工业供给侧改革的大背景下,需要这类行业进行产能出清及提质增效;
3.非核心资产亟待剥离整合。由于过去十多年,这些关键部门的国企在资源获取上拥有天然优势,导致其在非核心业务上盲目扩张,而这些三产部门及附属资产又往往属于竞争性行业,导致此类资产拖累核心业务,亟待市场化改制;
4.对于市场化民营企业机制混血的需要。能够在08年之后存活下来的民营资本,在行业中的技术水平的经营效率必然是顶尖的,的确需要这些充满活力的体制及新鲜的血液去改变国企的经营。
5.改革需要时代发展的倒逼.2006年适逢重化工鼎盛时期,对于国企及国资委来说,的确并没有太强的改革紧迫性;包括在回望历史过程中,1993年开启的一波混改大浪潮,同样也是基于紧张的财政压力下,引入社会资本是一种最优选择。
回顾改革开放后国有企业发展进程:从黄金十年到低速区间
综述:改革开放后,国有企业发展经历了两轮黄金时代(1979-1989以及2003-2008)、一次大踏步式的国企改革(1989-2002)、以及目前正在L型底中寻找新常态时期(2008-至今)。每段国有企业的发展都伴随着特定的经济背景,从第一轮黄金时代的轻纺工业的发展,到产能过剩、经历亚洲金融危机后积极转型,进入第二轮黄金时代的重化工业发展,紧接着再度经历金融危机。但这次危机后,由于重工业属性国企涉及国家命脉行业,且担负着巨大的社会责任与经济增长的任务,我们观察到在各类详实的学术文献中,暴露出了目前国有企业的运行状态:结构性杠杆高、金融资本的攫取与套利等问题。
1979-1989,国企发展的第一个黄金时代——轻纺化工业的崛起
1979到1989年的十年间,中国国有企业迎来了以轻纺化工业崛起为标志的第一个黄金时代。从1978年开始,布、纱、糖、酒、家电等产品越来越多地进入千家万户。尤其是洗衣机、电冰箱、电视机等家电产品都迎来了爆炸式增长。在这轮轻纺工业化的浪潮中,大量国企纷纷开始大量生产这类轻工产品,甚至一些军工企业也开始生产自行车、空调等。轻纺工业的增长,又带动了钢材、煤炭等重工业,这些重化工业产品形成了新中国成立以来少见的良性循环的局面。
在这轮良性循环的经济周期中,国有企业成为了最大的受益者。因为那时,国有企业仍然是社会经济中的绝对主体,新发展起来的乡镇企业和私营企业仍处于初创阶段,仍不算强大。1985年时,国有企业降到70%,集体企业增长到28%,个体和其他类型的经济成分只占0.4%和1.5%。因而在这轮轻纺化工业的鼎盛期中,国有企业充分享受到了经济繁荣的红利,一派欣欣向荣的景象。
1989-2002,上一轮国企改革的关键时期——大踏步式的国企改革
受经济周期的影响,国有企业在20世纪90年代陷入困境。上世纪80年代末期的经济过热与混乱,引发了1989年后国家新一轮的宏观调控政策。调控之下,经济迅速降温,消费和投资都快速收缩。国有企业许多项目停工,产品滞销,资金周转困难,普遍亏损。
在80年代欣欣向荣、踌躇满志的国有企业,在经济形势急转直下时遭遇了重挫,而压力之下,大踏步式的国企改革开始启动。1990、1991年沪深两地证券交易所陆续成立,为国企融资缓解资金困难发挥了重要作用。到1992年,国有企业改革进入了一个新阶段。这年召开的十四大上,“国营企业”正式改成现在的叫法“国有企业”,这标志着国家对这些企业只拥有所有权,但是经营权应该交给市场,政府不再直接经营或者干预国有企业,为国有企业建立现代企业制度打下了基础。这次改革给了国有企业的厂长、经理们一个广阔的舞台,一批“强势企业家”群体从国企中脱颖而出,对促进国有企业的市场化转型起到了不可磨灭的作用 。【1】
从1996年开始国有企业进入了一个非常艰难的时期,叠加1997年亚洲金融危机爆发,让国有企业雪上加霜。从1997年1月的第三次全国工业普查结果来看,“国有工业的负债总额已占到所有制权益的1.92倍,整个国有工业已经资不抵债。大中型国有企业整体资产负债率约为70%左右,不少企业资不抵债。流动资产负债率高达80%以上,不少企业基本上没有流动资本金。1998年,国有及国有控股工业企业当年利息支出高达1460亿元,接近利润总额3倍。由于债务过重,相当部分久拖不还,形成坏账。整个国有企业中存在巨额不良债务。 ” 【2】
1997年国家开始了对国有企业的“扭亏脱困三年计划”。经过“抓大放小”、债转股、减员增效等一系列改革措施。到2000年,已有二十二个省、自治区、直辖市的国有及国有控股工业企业实现了净盈利,净亏损省份减少到八个,十四个重点工业行业中,除煤炭、军工外,其它行业都实现了盈利。
2003-2008,国企发展的第二个黄金时代——重化工业的鼎盛
2003年后,我国国有企业迎来了自1988年之后的第二个黄金时代。国家统计年鉴的资料显示,2003年-2006年期间我国国有企业经营状况显著改善,国有及国有控股工业企业的总产值、主营业务收入和利润总额的年均增长率分别为21.6%、20.7%和34.0%,远超同期GDP增长率水平。
第二个黄金时代的来临,一方面是因为此前大踏步的改革减轻了国企的包袱,令其得以轻装上阵;另一方面也与当时我国的经济发展阶段有关。2000年以后,中国经济发展逐渐步入重化工业阶段,这一阶段的主要特征是经济发展对煤炭、石油、电力、钢铁等资源品和电子、机械、交通等设备的需求大幅增长,产业结构由轻纺工业占优向重化工业占优的方向转移。而国有企业恰恰由于需要对关系国家安全和国民经济命脉的重要行业和关键领域保持绝对控制力,对基础性和支柱产业领域的重要骨干企业保持较强控制力,始终对重化工业保持着较强的控制力,因而经济发展阶段的变化,给国有企业发展带来了重大机遇,国有企业迎来了第二个黄金时代。
2008-至今,国企进入低速区间
一、结构性杠杆问题
为何称为结构性高杠杆:
我们通常在讨论高杠杆、高负债问题时,将整个国有企业集合作为讨论对象,甚至是将上市国有企业作为全样本代表集作为数据集合来验证与阐述。然而,当我们将全样本数据挖掘之下,才能够发现国有企业全样本的结构性问题,而这恰恰是二级市场研究中,最被忽略的问题。
钟宁桦(2016)研究表明:国有企业作为一个整体的平均负债率在显著下降;而一小部分国有企业的负债率显著上升,它们包括连续存在的国有企业、公用事业领域的企业和上市的国有企业,这些都是比较稳定的、大型的国有企业。从这个结果来说,这十几年中实施的国有企业改革似乎打破了中小国有企业的预算软约束,然而大型国有企业依然很容易得到资金。


二、金融资本的挤占及套利
1。金融资源的挤出效应:
从下图中能够清楚地看到:钟宁桦(2016)研究表明,2004年前,国有企业在负债能力上与民营企业尚无较大差异。在2006-2008年,国有企业与民营企业的负债率上升了一个台阶至3%水平。而金融危机后,负债率的差异更为显著,差异化达到了8%水平。这也充分说明,我国银行体系配置信贷的倾斜性和偏向性在过去十年中越来越强。
同样,我们再来比较另一幅图景,可以观察到,如果我们把工业企业作为全样本考察,清楚地看到,全企业样本集的中位数长期贷款增速在过去15年几乎没有增长。而对比上文提到的国有企业负债率的变化,我们能够清晰的认识到过去15年国企在金融资源上对民企明显的挤出效应。


2。低息资本攫取后的套利:
国有企业的融资决策有较多非市场化的因素存在,即缺乏经济基本面的支持。延伸展开看,这一结论也与2008年危机后出现的另一现象一致——即国有企业大量参与影子银行。说明部分国企在在利用自身良好的借贷能力及能享受的低息贷款,在实体经济回报率偏弱的市场环境下,转手拆解给私营部门进行利差套利。
在国企发展进程中回顾混合所有制改革:从大浪潮到新周期
综述:伴随着国企发展的脚步,以及现代企业制度改革催生的《公司法》的背景之下,混合所有制改革的步伐也经历了几个时代:从十年混改大跨越(1993-2003),到十年混改折戟(2003-2013),再到目前,迎接混改新周期的到来。期间,混合所有制改革在社会影响上,也经历了初期的鼓励发展,到中期的问责商榷,再到目前再度讨论。
本章节从比较此轮与上轮混合所有制改革,我们能够很明晰地看到,上一轮改革中,政策的开放程度以及实施的力度相对更为直接与大胆,然而上一轮快速的产权改革也引起了诸多的社会争论及产权问题。因此,此轮混改虽然涉及到“绝对控制”行业,但混改一定是渐进式的和结构性的。
1993-2003,十年跨越——混合所有制改革大浪潮
一、改革的背景:
1978年开始的对企业放权让利、承包经营等一系列政策,只是短期内有效,而从长远来看,国企的运营状况并未好转,到90年代初,国企陷入了困局。当时国研中心的统计报告显示,国企的亏损面超过40%,企业负债率则平均高达79%,与80年代初相比,资产增长了4.1倍,债务则增值了8.6倍。
鉴于国家经济和国有企业面临的严峻形势,1993年11月召开的十四届三中全会开启了经济体制改革的新阶段。会议通过了《中共中央关于建立社会主义市场经济体制若干问题的决定》,明确提出,国有企业改革的方向是建立“适应市场经济要求,产权清晰、权责明确、政企分开、管理科学的现代企业制度”。
90年代初期的国企普遍债台高筑、设备技术落后、效益低下、社会负担沉重,特别是数量庞大的中小国企,不但无法创造效益,反而成了国家和社会的“大包袱”。在此背景下,“抓大放小”的国企改革政策出炉。
二、改革过程:
1995年9月28日,中共十四届五中全会通过了《中共中央关于制定国民经济和社会发展“九五”计划和2010年远景目标的建议》,对国有企业改革提出了“抓大放小”的改革战略。《建议》指出:“要着眼于搞好整个国有经济,通过存量资产的流动和重组,对国有企业实施战略性改组。”主张区别不同情况,采取“改组、联合、兼并、股份合作制、租赁、承包经营和出售等形式,加快国有小企业改革改组步伐”。
抓大:在国企经营困顿时,国家不得不将经营重点聚焦在大型国有企业上。1997年5月,国务院颁发了《关于进一步深化和扩大大型企业集团试点的意见》;1998年3月,国家体改委又下发了《关于企业集团建立母子公司体制的指导意见》。这些制度,进一步规范了国企改革的秩序。
放小:对数量庞大、经营困难的中小企业,注重通过灵活的改造方式,放开放活。山东诸城的改革是一批中小企业成功改革的典型代表。改革的核心是产权改革,而除了触动产权,严防产权变更的弊端也是很关键,在诸城的改革中,严把资产评估、资产界定、资产出售三关。政府职能转变、干部制度、分配制度等配套改革也同步推出。在“放小”战略的实施中,借鉴诸城改革的经验,一大批国有中小企业被推向市场,在困顿之后获得了新生。
三、大踏步式改革中遭遇的问题:
在实际的操作过程中,“放小”改革也暴露出明显的问题。尤其是1998年之后,“国退民进”的趋势大大加强,国企改革私有化成风,掀起了一股“卖”国企浪潮。很多地方政府为响应政策,下命令、下指标、限时限量推进,中小型国有企业被简单 “一卖了之”,部分地方甚至出现了国资“全面退出”的现象。为尽快完成变卖任务,往往低价贱卖,在国企大量减少的同时,造成了国有经济严重损失的问题。这种简单粗暴的做法,引发了严重的后果。

直到2003年,在国务院新一轮政府机构改革中,国有资产监督管理委员会成立,这种“一卖了之”和“全面退出”的势头才终于得到全面遏制。在长达5年左右的时间里,作为国有企业改革最大的战略调整,“国退民进”一直没有形成一个全国性的法制化改革方案。而法制的缺位叠加政策制定上的操之过急,形成了一股泛运动化的场面,大量灰色地带和钻营空间也随之而来。大跃进过程中国有资产的大量流失也成为了国企改革历史上抹不掉的伤痛。
2003-2013,十年折戟——混合所有制改革匍匐前行
混合所有制改革在十年大跨越后,随之陷入了低潮期。2003年,国资委成立,在“防止国有资产流失,实现国有资产保值增值”的原则指导下,国企改革的思路发生了一定的变化:国有经济退出竞争性领域的步伐有所放缓。
2004年著名的“郎顾之争”,以及随之而来的国家宏观调控奏响了低潮期的序曲,相当严厉的调控政策将国企、民企及外企区别对待,导致大型民企成了最大的牺牲者,民营资本纷纷折戟。“郎顾之争”影响到了在2004年后的十多年时间,混合所有制改革的进程和方向,混改基本处于匍匐前行的状态。
2006年12月,国务院转发国资委《关于推进国有资本调整和国有企业重组的指导意见》,提出要“加快国有大型企业的调整和重组”,同时明确了国有经济对军工、电网电力、石油石化、电信、煤炭、民航、航运等七大重要行业的绝对控制。
2012年年底,针对MBO中出现的国有资产流失问题,国资委出台“五条禁令”。时任国资委党委书记李毅中明确表态:“大型企业不能搞管理层收购,一些中小企业可以探索”。
2013年-至今,混改新周期
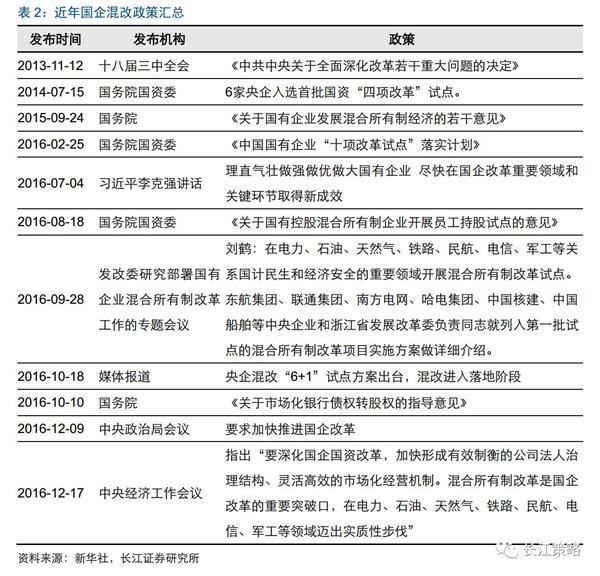
2013年之后,随着中国经济迈入“新常态”以及中央对于推动改革决心的坚定,混改进入新周期。2013年十八届三中全会确立了全面深化改革的精神,之后国企混改经历了不断摸索的2014年,定下基调的2015年,落实细则的2016年。与中央意志不断推动相伴的是市场预期的持续升温。特别是2016年9月发改委组织召开的国有企业混合所有制改革工作的专题会议之后,央企混改“6+1”试点方案出台,混改进入落地阶段。2016年12月以后,中国联通、中国电信、中国石油、中国船舶、中国铁路总公司、中国兵器工业集团相继制定或发布混改方案,混改进入实质性推进阶段。

第二部分:混改中的关键问题与解答
综述:本章节将更多从案例分析角度去论述混改中这一系列关键问题在真实操作层面可能遇到的障碍与约束,同时也尝试回答投资者通常疑惑的部分问题,包括:为何国企改革总让投资者感觉“雷声大雨点小”?为何混合所有制改革中,国企对于民营资本的参与始终有一定的提防的心态?以及,为何混改中定价会成为一个较强的约束力?
为何要混改?
一、资产回报率及利润率下行
2007年是我国重化工业黄金时期的最后一年,这一年,全国国企和央企的净资产收益率分别为12.1%和12.3%,总资产报酬率分别为6.4%和8.6%。巅峰期过后,国企的资产回报率下滑态势明显。到2015年,全国国企和央企的净资产收益率仅为5.2%和6.1%,总资产报酬率仅为2.9%和4.1%。

数据的滑落折射出的是国企的经营困难日益加剧,国有企业的活力逐渐丧失,如果不能提升管理效率,国有企业就有可能再次束缚中国经济增长。
二、国企参与太多非核心资产的投资
2003年,李荣融成为国资委首任主任,并担任国资委掌门人直到2010年。在他对我国国企产业布局的思路中,十分重视国有经济对战略性行业的控制力。他认为,国有经济应对关系国家安全和国民经济命脉的重要行业和关键领域保持绝对控制力,包括军工、电网电力、石油石化、电信、煤炭、民航和航运等七大行业。实际上,中国政府还把另外两个行业也看作是“战略性”行业,只能由国企主导:即全国铁路网络的运营和香烟及烟草产品的生产。此外,李荣融还认为,国有经济对基础性和支柱产业领域的重要骨干企业应保持较强控制力,包括装备制造、汽车、电子信息、建筑、钢铁、有色金属、化工、勘查设计和科技等九大行业。
我们对国有资产在各个行业中的配置情况进行了统计,将重要行业、铁路和烟草,以及支柱产业归类为战略性产业,其他行业归类为非战略性产业。在2008年以前,国有资产配置在战略性行业中比例较高,且一直比较稳定,从2003年的55.7%稳步提升到2007年的58.0%。在2007年中国重工业的“黄金时代”结束后,这些关键部门的国企凭借着其在资本、土地等资源获取上拥有的天然优势,在非核心业务上盲目扩张。根据我们的测算,国有资产中战略性行业的占比从2010年开始快速下滑,到2014年占比仅为40.9%。非战略性行业比重则由2007年的42.0%一路上升到2014年的59.1%。国有资产新扩展的这些三产部门及附属资产往往属于竞争性行业,国企在这些新进行业的效率往往不如民营企业,导致此类资产拖累核心业务,亟待市场化改制。

三、混合所有制改革在经济换挡期的优势
1。在面对宏观经济增速下台阶,社会总需求偏弱,国有企业负债端压力较大的背景下,引入有效的社会资本改善效率、共同承担经济周期带来的波动
2。但同时,地方政府或国资委在股权上,又不至于丧失对企业的话语权,特别是区域性规模较大的企业,其自身肩负着社会民生、地方税收、支持区域性基础设施建设等责任。
但上述的优势又同样会带来混改过程的强博弈。
谁需要混改?
2015年12月29日,国资委、财政部、发改委联合发布了《关于国有企业功能界定与分类的指导意见》,响应了中央提出的分类推进国有企业改革的总体要求。对国企进行功能界定与分类,有针对性地实施分类改革、分类发展、分类监管、分类考核是本轮国企改革的最大特点。

根据主营业务和核心业务范围,国有企业被界定为商业类和公益类两种类型,其中商业类又被分为主业处于充分竞争行业、重要行业和关键领域、以及自然垄断行业。对于每一类企业《意见》都给出了不同的改革方向。对于主业处于自然垄断行业的企业,改革方针是“政企分开、政资分开、特许经营、政府监管”,即在政府监管下进行市场化改革,混合所有制并非目标方向;对于主业处于关系国家安全、国民经济命脉的重要行业和关键领域、主要承担重大专项任务的企业,在混改中要保持国有资本控股地位,支持非国有资本参股;对于主业处于充分竞争行业和领域的企业,开放力度最大,一方面要求其利用自身优势参与市场竞争,另一方面要求积极引入其他资本实现股权多元化,加大改制上市力度,着力推进整体上市,其中国有资本除了绝对控股,也可以相对控股或参股。
2016年12月召开的中央经济工作会议指出:混合所有制改革是国企改革的重要突破口,按照完善治理、强化激励、突出主业、提高效率的要求,在电力、石油、天然气、铁路、民航、电信、军工等领域迈出实质性步伐。这意味着当前国资最为强大和垄断力最强的领域进入了实质性混改阶段。
跟谁一起混合?
《21世纪》专访国资委研究中心副主任彭建国时,彭主任相对偏市场化的建议,混合对象为非公企业的话,最好是两类企业:
1。行业巨头,特别是国际巨头,让国企可以借鉴领先的管理思维和经验;
2。或有技术优势或产品优势但资金不足、规模不大的成长型小企业以实现优势互补。
国资委研究中心主任楚序平则认为建议混合所有制对象优先考虑包括社保基金、保险基金等公众基金,优先中国投资者。在混合所有制改革的混合方向,通常社会各界都有较多争论,我们认为,混改并没有一个放诸四海而皆准的范式,而是需要在对企业基因的深刻认识的背景下做出合适的选择,而非标准化地套用模式。下文从案例分析的角度去论证这一观点。
案例分析:徐工集团、小天鹅的混改经验与教训
为何会有对于混改参与方的观点上的分歧,我们认为原因仍然是上一轮混改中的部分经验教训:
一、国际巨头参与混改过程中,并未履行市场换技术的承诺;
1994年,徐工集团与卡特彼勒(中国)投资有限公司共同出资8200万美元合资组建了亚洲最大挖掘机生产企业卡特彼勒(徐州)有限公司。投资比例是中方40%,卡特彼勒60%。然而徐工集团以市场换技术的想法未能实现,合资公司并没有多少高新技术给中方。正像徐工董事长王民后来所说的一样,“我们拿到的是落后20年的技术,还要交付高昂的技术转让费,更为严重的是卡特彼勒还毫不掩饰地暴露出要吃掉徐工的意图” 。【3】
根据协议,合资企业成立后,徐工集团自己不能生产挖掘机。然而,由于卡特彼勒利用合资公司高价从自己在国外的公司采购核心设备,合资公司组建以后的前几年一直在亏损。卡特彼勒还借机逐渐向合资公司增资扩股,徐工集团在合资公司原有的40%股权比例,被逐渐稀释成15.87%。徐工集团董事长王民在一次公开场合接受记者采访时说,“每年虽然可以分得几千万利润,可是这么一点分红,没什么意义 。”【4】之前徐工集团不生产挖掘机的协议,也让徐工集团此后多年时间丧失了发展挖掘机的机会。2010年,与卡特彼勒组建合资公司16年后,徐工集团最终决定完全退出合资公司,独自发展挖掘机业务。
二、与民企混合时,民企的信誉度问题;
2004年,江苏省无锡市国有全资的小天鹅集团公司进行所有权改革,参与改革的民营企业斯威特集团公司不但向政府承诺改制后“三不变”——保持原品牌和主业不变,保持管理班子不变,保持小天鹅注册地点不变,还同时承诺实现一个雄心勃勃的发展计划:2004/2005/2008年实现销售收入140/195/503亿元。民企的承诺打动了无锡市政府,但在转让65%的股权给这家民企的同时,仍然“不放心的”保留了35%的股权。后来发生的事情也印证了政府的“不放心”:在股份转让获批后的18天,斯威特就违背承诺更换了董事长、副董事长。三年后,斯威特出现财务危机且被指控侵占小天鹅的资金,无锡市政府由于保留了35%的股份,以第二大股东的身份强行接管了小天鹅,并收回其出售的65%的股份 。【5】
因此,也合理解释为何国企在混改中需要仔细斟酌判定,不能为混而混。
每个企业的情况不同,成功案例不可复制。但国企都应借此混合所有制改革的契机,主动引入资金、新技术和创新的管理机制等,增强活力,减少对政府资金和资源的依赖,在市场化中实现可持续发展。
如何混改?
关于如何混改的操作问题,主要需要关注两点:1。实现方式;2。如何定价。
实现方式主要有:改制重组、整体上市或核心资产上市、员工持股、引导基金的产权改革、引入战略投资者。
1。改制重组:重组是通过业务、资产以及债务等要素的重新组合,优化业务和资源配置、减轻包袱、提高国企竞争力。比如,天津的国资国企改革方案提出按照产业相近、行业相关、主业相同的原则,通过合并、划转、并购等多种方式,推进国有企业重组;上海提出推动国有控股上市公司、非上市公司开放性市场化重组整合等。
2。员工持股:员工持股旨在有效建立激励约束长效机制,激发国有企业内在活力。本轮混改员工持股试点,既不是全员持股、平均持股,也不是经营层持股,而是骨干持股。遵循“以岗定股,动态调整”的原则,支持关键技术岗位、管理岗位和业务岗位人员持股,同时建立健全股权内部流转和退出机制。并优先支持人才资本和技术要素贡献占比较高的转制科研院所、高新技术企业、科技服务型企业开展员工持股试点。
3。引入战略投资者:战略投资者往往是国内外专业的行业/财务投资者。国企在混改中引入战略投资者,就是看中了其丰富的投资经验及整合经验,希望其在市场、行业、商业模式上给企业提供参考,并且在资金、管理方法、管理人才、资本市场等方面提供资源,协助引入战略投资者的国企实现更大的价值。

案例分析:中石化销售公司混改过程与意义
2014年2月19日,中国石化召开董事会,审议通过了《启动中国石化销售业务重组、引入社会和民营资本实现混合所有制经营的议案》,同意销售公司引入社会和民营资本参股,实现混合所有制经营,并授权董事长在社会和民营资本持股比例不超过30%的情况下确定投资者、持股比例、参股条款和条件方案,组织实施该方案及办理相关程序。此后几乎每月都有新的重大进展,短短7个月就实现了从获得授权、资产整合、审计评估、三轮竞标和筛选、最终落笔增资协议。
一、为何要混?
此次混改除了为中石化销售端带来超过千亿的资金支持,改善了公司的资产负债表,并实现了国有资产增值外,还从管理水平提升、战略合作增加、非油品业务发展三方面改变了中石化销售公司的经营。
1。管理水平提升:
通过引入外部资本,促使销售公司推进完善现代企业制度,完善市场化的运行体制和管理机制,激发企业的活力,提高企业的竞争力和可持续发展能力。
按照中国石化销售公司建立多元化董事会的初步设计,销售公司董事会由11名董事组成。与目前央企董事普遍来自本体系内部的现实不同,占股权70%的中国石化只占40%的董事席位,派出董事4名,投资者派出董事3名,独立董事3名,职工董事1名,每名董事一人一票,董事长由董事会选举产生。拥有3个席位的社会资本在董事会具有较大的话语权,这体现了中石化和投资者一起,按照市场化、规范化、专业化的思路完善销售公司的内部治理和体制机制的决心。
除了董事会的变化外,中国石化还首次引入“职业经理人”制度。2014年9月10日,中国石化销售有限公司发布面向社会公开招聘非油业务职业经理人的启事。招聘范围包括便利店、O2O、金融、广告、汽车服务、环保产品等6大新业务领域共9名职业经理人 。【6】这也成为傅成玉在中石化内部推行干部竞聘上岗的前奏。
2。战略合作增加:
与有实力的投资者结为合作伙伴无疑对中石化销售公司未来大力发展的非油品业务大有助益。借着本次混改的东风,销售公司与许多有意入股的投资者都结为了战略合作伙伴或签订了业务合作协议。这其中就包括最后胜出的中国太保、大润发、复星、新奥能源、腾讯、海尔、汇源、新希望等,与顺丰等未能胜出的投资也打成了业务合作。
3。非油品业务发展:
中石化有网点优势、品牌优势和客户资源,合作伙伴有专业的运营能力、人才储备和灵活的市场机制,实力加上活力,助推了中石化非油业务板块的高速增长。非油品交易额从2013年的132亿元增长至2015年248.3亿元,两年增长86.9%。但仍然在总营收中占比较小,按照海外加油站上市公司通常超过20%的总营收占比,非油品业务未来还有10倍的增长空间。

二、跟谁一起混合?
经过三轮竞标和筛选25家机构从127家机构的长名单中脱颖而出,以1070.94亿认购中石化销售公司29.99%的股权。

三、如何混改?
实现方式:
对胜出的25家投资者的背景进行深度挖掘,我们发现其代表的幕后财团可以分成五类:实业类、股权投资类、保险类、基金类和互联网类。
1。实业类:新希望(NPEL)、复星国际(Pingtao)、三洲隆徽实业、新奥能源、汇源控股(德源资本)、大润发(厚朴投资Concerto)、海尔(FAL、NPEL)、航美传媒(金石智信)、中国兵器工业(天津佳兴)、中国烟草总公司(双维投资);
2。股权投资类:中国信达、中国银行(渤海华美)、CCIC、中信证券(金石智信)、中金公司和前海金融控股(QGBF);
3。保险类:中国人寿、中国人保(人保腾讯麦盛能源)、生命人寿、太平保险(长江养老保险)、中邮人寿保险;
4。基金类:嘉实基金、华夏基金(HSDL、HSIL)、工银瑞信、RRJ Capital(Kingsbridge);
5。互联网类:腾讯(人保腾讯麦盛能源).
显然,除了引入股权投资者、保险和基金等财务投资者外,中石化还希望引入实业类和互联网类财团,增加业务合作,皆为战略合作伙伴。
四、如何定价:
估值方法上,据本次增资的大赢家嘉实基金的产品管理部总监付强介绍:中石化销售公司的业务属于资产驱动型的重资产行业。销售公司拥有大量的固定资产且账面价值相对稳定。公司的收入和利润的获得对应一定的资产。同时,也考虑其经营业绩会受到油价波动影响。基于以上原因,在上市前采用市净率作为估值 。【7】
我们由公司公告发现,2013年销售公司的总资产和净资产分别为3418亿元、644亿元,以5倍PB估值计算,30%股权的对应收购价格为966亿元。另一种计算方法是,以2013年该销售公司归属母公司净利润251亿元、对应6到10倍的PE来看,30%的股权也在452亿到753亿元。根据增资协议,销售公司的股权价值人民币 3,570.94亿元,以2014年4月30日归属母公司净资产计算,增资后的PB为2.15,(3570.94÷(587.94+1070.94)),PE为14.25,(3570.94÷250.56),估值高于同行平均水平。
根据公司公告,“增资的定价超过销售公司账面价值的20%以上。增值主要原因是销售公司拥有不可复制的品牌、网络、客户、资源等综合优势,具有广阔的业务发展前景。”可以发现,混改刚刚启动就已经实现了国有资产的增值。
混改中的定价始终是把达摩克利斯之剑
因为有了“健力宝案”、“郎顾之争”等前车之鉴,国有资产流失问题往往成为混改时国企管理层信心的关键约束。也正因为如此,国企资产的估值和定价一直都是国企改革过程中备受瞩目的一个问题。在引入社会资本的过程中,国企担心国有资产流失,而社会资本则担心被套牢。混改中的定价始终是把达摩克利斯之剑。
然而,定价的高与低是个需要事后验证的过程,尤其是针对非上市的资产定价,往往会成为主导方被后人诟病的关键要素。例如当年的中国建材的宋志平,溢价购买民营企业,在08年金融危机时,即有诋毁方重翻旧账,给宋志平套“国有资产流失”的高帽;再比如:东方航空,股份公司2007年准备把一些国有股卖给新加坡航空,当时新加坡航空的出价是每股6元,远远低于牛市中东方航空当时十几元的股价,当时即有人认为贱卖行为明显。然而,回顾历史可以发现,新航的出价对于东航来说,是有“诚意”的。
注释:
1、资料来源:张文魁,《解放国企》
2、资料来源:王远枝,国企三年脱困情况回顾
3、资料来源:企业观察报
4、资料来源:第一财经日报
5、资料来源:混合所有制的逻辑
6、资料来源:《英才》杂志
7、资料来源:证券之星网站
风险提示:
1. 混改政策低于预期
责任编辑:《每日财讯网》编辑

〖免责申明〗本文仅代表作者个人观点,其图片及内容版权仅归原所有者所有。如对该内容主张权益请来函或邮件告之,本网将迅速采取措施,否则与之相关的纠纷本网不承担任何责任。