
十大券商策略:市场回撤是布局机会!白马补跌是尾部风险 对指数冲击不大
来源:券商中国 作者:《每日财讯网》编辑 发布时间:2019-11-25

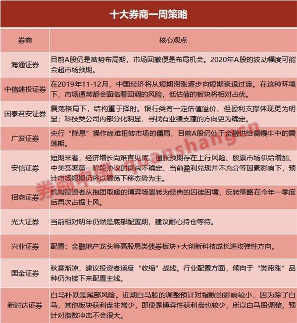
海通证券:市场回撤便是布局机会,2020年可能超预期
海通证券认为,2020年A股的波动幅度可能会超市场预期,未来如果市场向上超预期,将会主要自于基本面和资金面的变化,基本面上,预计未来企业利润有望陡峭回升,预计全部A股归母净利累计同比增速将从19Q3的6.9%回升至2020年的15%;从资金面角度看,按照牛市三段论划分,上证综指2440-3288-2733点是本轮牛市第一阶段,上证综指2733点很可能是牛市第二波上涨的起点。
牛市第一阶段场外资金仍在观望,该团队测算,2019年资金净流入约4000-5000亿,增量资金较少。回顾历史,场外资金往往要等到牛市第二阶段中后期才开始入场,2020年很可能将有大量资金流入助推市场第二阶段加速上行,预计2020年股市资金净流入将超过1万亿。
该团队认为,目前A股仍是蓄势布局期,市场回撤便是布局机会。参考历史,牛市第二波上涨及3浪,结束折返跑向上突破需要基本面、政策面共振,预计岁末年初是个窗口期。此外,岁末年初,地产和银行受益于估值偏低、前期涨幅少、机构持仓低和政策催化,往往会有异动,不过科技和券商板块中期更优。
中信建投证券:市场面临回调的风险,低估值板块相对占优
在2019年11-12月,中国经济将从短期滞涨逐步向短期衰退过渡。在这种环境下,市场通常都会面临着回调的风险,低估值的板块将相对占优。从11月第3周市场表现来看,主要指数均小幅震荡下跌,但高估值的电子、医药、白酒等行业大幅度下跌,低估值的钢铁、煤炭、电力等行业表现相对优异,印证了判断。当前市场在低迷状态下,寻找新方向就成为关键。
国泰君安证券:震荡格局下,结构重于择时
往后看,配置仍然重于择时,选择差异化的β方向仍是重点。当前,不管是自上而下的悲观预期,亦或是自下而上的微观结构问题,都走向预期的恶化过程之中。在此之中,国泰君安证券仍然坚持,重配置、轻择时,选择差异化的进攻方向。
信仰高盈利,还是屈服于高估值?结合估值和盈利状况,发现:
1)医药和白酒体现了较高的估值溢价——相较2018年1月高了50%左右。当前医药和白酒的估值情况与2018年1月类似,且盈利状况也类似,但是当前市场的风险溢价水平(5.41%)相较2018年1月(3.60%)高了1.81%,这意味着医药和白酒包含的阿尔法溢价相较2018年1月超过50%。
2)银行类有一定估值溢价,但盈利支撑体现更为明显。当前银行龙头的估值情况与2018年1月类似,但盈利状况修复幅度在10%-50%左右,这意味着估值溢价相较医药和白酒更低。
3)科技类公司内部分化明显,寻找有业绩支撑的方向更为确定。
广发证券:目前A股仍处于金融供给侧慢牛中的震荡期
广发证券策略团队指出,央行“降息”操作尚难扭转市场的僵局,目前A股仍处于金融供给侧慢牛中的震荡期。而年初至今基金重配的强势行业在本周领跌,意味着“年末切换”行情正在发生,在其看来,当前风格切换的本质是高-低估值水平差距处于历史较高水平,表明市场长期问题短期化,共识过于一致,而当前的流动性环境不支持高估值品种继续“上拔”,高-低估值品种倾斜的天平有继续修复的动能。当前应继续坚守“低估值”配置策略。
行业配置上,该团队建议优选低估值的地产链龙头“三剑客”,如重卡/建材/工程机械,当前地产链历史较高位的股权风险溢价水平与“地产链景气度有韧劲”的事实形成较强烈反差,市场定价将进一步纠偏与弥合;其次是低估值的银行/地产/家电,耐心等待高景气品种估值消化后中期布局的机会。
安信证券:仍在调整期,需要辩证看待A股的白马股
本周市场出现的主要新现象是在周五白马股出现明显调整,而周期股近日持续上涨。安信证券认为白马股调整可能体现出年底机构风险偏好也开始趋于下降,对于白马股估值溢价也产生动摇。而对周期股的反弹,具备逻辑,至少低估值高分红的周期行业龙头公司在未来一个阶段中具备相对收益。
安信证券对整个市场的判断维持不变。短期来看,经济增长尚难言见底、通胀预期存在上行风险、股票市场供给增加、中美签署第一阶段协议时间尚不确定、当前盈利兑现并不充分等因素影响下,预计市场短期仍将以震荡下移态势为主。但这些对市场的制约因素目前看基本是阶段性的,对中长期经济新旧动能转换趋势以及流动性状态依然抱乐观预期,从这个角度看,当前投资者只是需要等待时机。当前阶段的配置需要立足防御,在兼顾景气之外,也要在今年表现滞后、估值较低的板块中寻找逻辑及验证。
行业重点关注:家电、保险、地产、建筑、钢铁、建材等,主题建议关注自主可控、国企改革等。
招商证券:从抱团取暖到囚徒困境,关注2020年四主线
A股在本周发生了明显不一样的变化,原本强势的消费、金融、科技等前期涨幅比较大的板块明显调整,前期滞涨的有色、钢铁、建材出现明显反弹。从纯粹博弈角度,从基金净值表现、重仓股特征分析了一下本周不同投资者的行为特征,阶段性的,机构投资者从抱团取暖的博弈场景转为经典的囚徒困境,反转策略在今年一季度后再次占据上风,并分析了这种情况出现的两个非常重要的具有隐喻意义的信号。
招商策略团队自2019年9月12日开始,认为余下时间市场难以有系统性机会,从中期角度考虑,建议关注2020年四大主线:1、科技上行周期带来的科技板块机会,布局科技板块跨年机会;2、居民资金入市和降息周期中券商的机会;3、稳增长加码背景下的地产和基建;4、医药板块在逆周期背景下的超额收益机会。
光大证券:仍然是底部配置期,建议耐心持仓等待
往后看,市场估值隐含增速预期已回落至5.5%,非典型滞胀局面仅压制市场上涨,而下行空间有限。从母猪存栏供给节奏看,明年一季度通胀有望回落,届时将打开政策宽松空间,因此当前相对明年仍然是底部配置期,建议耐心持仓等待。
行业配置上,调整后可继续增配科技股,TMT行业的固定资产投资增速持续改善,且有望受益未来风险溢价下降;关注汽车景气度改善,汽车10月销量降幅收窄,基本面触底反弹的拐点进一步得到确认有望修复估值;周期品中建议关注有色、建材等受益地产竣工改善的中上游行业。
兴业证券:创业板政策松绑,有望迎来业绩+政策共振
配置:金融地产龙头等高股息类债券板块+大创新科技成长进攻弹性方向。
第一、 创业板政策松绑,三季度收入利润双双改善,以5G 产业链、新能源车等大创新方向有望迎来业绩+政策共振。
第二、 1)全球负利率,中国权益高股息资产具备全球吸引力,2)保险、养老金等“长钱”对此类资产兴趣较高。3)债券收益率下行,银行理财子公司加速入场,首选高股息、类债券品种。建议投资者关注以金融、地产龙头为代表的低估值、高安全性、股息率稳定的板块。
国金证券:市场整体将呈“存量消耗”行情
站在当前时点,从A股市场资金供需关系视角来看,年底资金需求方面:1)大盘股的IPO发行;2)A股延续净减持状态;3)部分投资者选择“获利了结”等;资金供给方面:当下或唯有海外资金延续净流入,但规模有限。由此,A股市场整体将呈现“存量消耗”的行情,除非年底央行继续“超预期”的“放水”(“继续放水”的概率较低)。
秋意渐凉,建议投资者适度“收缩”战线。行业配置方面,倾向于“类滞涨”品种仍为接下来配置主线。从历史(2011年)类滞涨环境下的A股行情表现来看,消费(医药、食饮)、金融(银行)有超额收益,而成长股则进一步分化;另外,对于低估值板块(如地产、建筑建材)亦给予适当的配置建议。
新时代证券:白马补跌是尾部风险,预计对指数冲击不会很大
白马补跌是尾部风险。9月中旬以来的调整,主要是前期利多兑现后,获利盘较多和仓位调整需要带来的调整。短期利多兑现或逆转后的压力是存在的,但比2019年之前的两次都好一些。近期白马股的调整预计对指数的影响较小,因为除了白马,其他板块获利盘非常少,即使是博弈性获利盘也较少,所以白马股调整,预计对指数冲击不会很大。
责任编辑:《每日财讯网》编辑
下一篇:没有了!

〖免责申明〗本文仅代表作者个人观点,其图片及内容版权仅归原所有者所有。如对该内容主张权益请来函或邮件告之,本网将迅速采取措施,否则与之相关的纠纷本网不承担任何责任。