
用好结构性货币政策工具 推动金融体系高质量发展
来源:金融时报 作者:《每日财讯网》编辑 发布时间:2021-06-24
随着我国经济发展进入新常态,经济发展方式转型升级及经济结构调整优化的内在要求不断提高。相应地,在更好落实金融服务实体经济、有效支持疫情防控及经济社会发展、加大对国民经济重点领域及薄弱环节的支持力度等方面,对于我国货币政策都提出了更高要求。上述目标要求货币政策在发挥传统总量政策功能的同时,也需要合理运用结构性货币政策工具,在促进经济结构性调整方面发挥更多作用。
结构性货币政策在国内外已有较多实践
结构性货币政策工具是指中央银行在制定和出台时便带有结构性调整意图,具有特定的实施对象、引导资金流向特定行业、领域等的各类货币政策工具的总和。结构性货币政策是相对于总量货币政策而言的,从政策目标来看,结构性货币政策主要着眼于引导资金流向国民经济薄弱环节及国家政策重点支持领域。从实施效果来看,相较于总量工具,结构性工具具有更加精准、定向等特点。
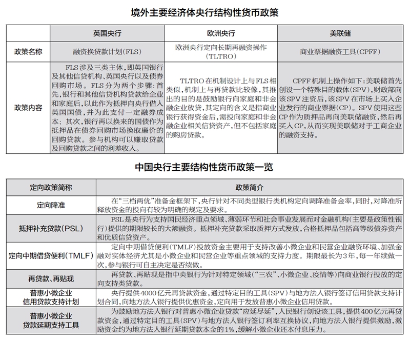
2008年国际金融危机后,世界主要发达经济体纷纷推出量化宽松政策向市场投放流动性,但由于金融市场信用环境持续恶化,银行体系惜贷现象严重,中央银行投放的流动性并未全部流向实体经济,而是部分滞留于商业银行体系内。在此背景下,为应对流动性陷阱导致传统总量货币政策失灵的问题,欧美等发达国家央行纷纷推出结构性货币政策工具。在这些结构性货币政策工具中,以英国央行的融资换贷款计划(FLS)、欧洲央行的定向长期再融资操作(TLTRO)以及美联储商业票据融资工具(CPFF)最为典型,旨在引导资金更直接地进入企业、居民等实体经济。
近年来,随着我国经济发展进入新常态,发展方式转型升级逐渐成为发展核心,经济结构调整优化是我国走向高质量发展的必由之路。我国经济运行的主要矛盾仍然是供给侧、结构性的,在金融行业则具体体现在金融资源分配的不平衡,相比于国有、大型企业,民营、小微企业、“三农”等经济薄弱环节获得的金融资源支持相对不足。因此,如何在把握好总量的同时,更好发挥货币政策的结构调整功能,从新常态的视角来调整、创新货币政策工具、力度和节奏,成为新形势下央行货币政策操作的主要着眼点。在此背景下,我国央行结构性货币政策工具应运而生,如定向降准、抵押补充贷款(PSL)、定向再贷款、再贴现以及新冠疫情暴发以来推出的直达实体经济货币政策工具等。
结构性货币政策效果显著,具备独特优势
结构性货币政策工具在促进经济结构调整、支持中小企业、实现碳减排和碳达峰目标等方面具有重要作用。与其他宏观政策相比,结构性货币政策工具具有以下独特优势:
一是通过银行等金融机构以市场化方式投放资金,使用效率高。商业银行具有较为完备的风险控制流程和机制,在信贷业务方面一般具有严格的投前审核及投后管理流程。通过银行等金融机构以市场化方式提供资金支持,可以充分利用金融机构专业化经营能力,更好筛选优质项目,提高金融资源配置效率,最大程度发挥对于实体经济的支持作用。2020年3月至9月,全国银行业金融机构累计发放普惠小微贷款2.3万亿元,比2019年同期多发放7961亿元。其中,央行的定向工具——普惠小微企业信用贷款支持计划按季操作,3月至9月,支持地方法人银行发放小微企业信用贷款共计2646亿元,惠及233万家小微企业。
二是资金使用透明,可监督、可核查、可回收,可以有效防范道德风险。结构性货币政策工具投放的资金具有严格的使用要求,央行对于资金的用途、投放流程等都进行了细致的约束性规定。对于不按规定使用各类再贷款资金的,人民银行可以采取回收资金、宏观审慎约束、市场准入门槛等方式加以处罚。严格的资金使用约束性要求保障了相关资金运用的透明度,有效预防寻租行为的发生,防范道德风险。2020年四季度,审计署重点审计了9个省份的11家人民银行分支机构和141家地方法人银行的两项直达货币政策工具的使用情况,并于近期发布“2020年第四季度国家重大政策措施落实情况跟踪审计结果公告”,对相关政策工具使用情况进行了监测和审查。总体上,相关直达货币政策工具取得了较好的实施效果。
三是精准滴灌,有利于提高央行货币政策传导效果。结构性货币政策在于疏通传导机制和“精准滴灌”,定向支持经济社会发展的重点领域和薄弱环节,降低小微企业、民营企业、“三农”等主体融资成本。通过结构性货币政策工具,引导资金最终落地特定的客户群体及行业领域,确保央行货币政策的传导效果。截至2020年年末,全国银行业金融机构共对7.3万亿元贷款本息实施延期。普惠小微企业贷款延期支持工具按月操作,支持普惠小微企业贷款延期本金共计8737亿元,加权平均延期期限为12.8个月。2020年,银行业金融机构累计发放普惠小微信用贷款3.9万亿元,同比多增1.6万亿元。普惠小微企业信用贷款支持计划按季操作,累计向地方法人银行提供优惠资金1700亿元,有效缓解了小微企业融资难问题。
四是结构性货币政策实施及退出非常灵活,可以根据市场形势及投融资主体情况动态调整。央行可以灵活设定对于不同客户群体、行业领域的支持政策,相关制度可以明确设定有效期,从而有效管理市场预期,上述特点使其非常适合应用于危机救助等应急场景。
五是相比于总量政策,结构性货币政策指向性更强,便于央行进行预期管理。相比于结构性货币政策工具,传统总量政策工具如全面降准、降息等容易引发市场预期剧烈变化。结构性货币政策针对性更强,市场更容易理解央行的政策意图,在投放并引导资金流向的同时,可以避免由此引发市场预期剧烈波动,便于央行进行预期管理。

实现高质量发展,结构性货币政策仍需继续发挥重要作用
目前,我国的疫情防控已取得了重大战略性成果,我国也步入“十四五规划”的开局之年,无论在短期还是中长期,结构性货币政策工具仍需发挥重要作用。
从短期来看,我国处于“后疫情时期”,要处理好经济恢复和风险防范的关系,需要发挥结构性货币政策工具对实体经济的精准滴灌作用。
一是随着疫情好转,我国的货币政策逐步回归到正常轨道上,在宏观杠杆率由上升转向平稳的过程中,债务违约事件发生的概率提高,截至2020年年末,商业银行不良贷款余额为2.7万亿元,同比增长约3000亿元,去年全年总体呈现上升趋势,信用风险防范压力加大。
二是我国经济复苏基础仍需夯实。根据今年一季度的经济数据,制造业投资和基建投资近两年的复合增速(主要是消除基数效应)低于2019年同期,且消费尚未恢复到疫情前水平,经济复苏仍需要合理充裕的货币政策环境配合。
在这样的背景下,货币政策需要保持定力,发挥结构性工具灵活精准的作用,有针对性地提供融资帮助,为我国经济的稳健复苏提供保障。同时避免“大水漫灌”,不急转弯,在总量上进行把控,守好不发生系统性金融风险的底线。
从中长期来看,我国实现高质量发展,贯彻创新、协调、绿色、开放、共享的新发展理念,都离不开结构性货币政策工具的引导和激励作用。以建立健全绿色、低碳、循环、发展的经济体系为例,实现“碳达峰、碳中和”是我国实现高质量发展的重要内容,但实现这一目标需要巨量投资,需要通过建立激励机制,以市场化方式引导金融机构提供所需要的投融资支持。在这个过程中,央行结构性货币政策工具是不可或缺的重要环节,将发挥重要的引领作用。
责任编辑:《每日财讯网》编辑

〖免责申明〗本文仅代表作者个人观点,其图片及内容版权仅归原所有者所有。如对该内容主张权益请来函或邮件告之,本网将迅速采取措施,否则与之相关的纠纷本网不承担任何责任。