
我国私募股权基金多元化退出渠道分析及展望
来源:中国金融新闻网 作者:《每日财讯网》编辑 发布时间:2022-11-21
进入新时代以来,我国私募股权基金行业发展迅速,基金数量和管理规模均已居世界前列,从多年前一个小众市场逐渐发展为我国资管行业的重要组成部分。私募股权基金的运作包括募资、投资、管理和退出,其中,退出作为最后一环,标志着基金与被投企业的股权所属和共同利益关系的结束,并为基金提供了流动性、连续性和稳定性。私募股权基金是否能成功完成退出,是基金在一次股权投资中资本利用效率最大化的关键。在综合考虑多方面因素后,基金要争取在合适的时机,选择合适的渠道使投资收益和资本增值最大化,或者在投资面临失败时保全本金或使损失最小化。随着我国引导性政策持续出台,不断完善多层次资本市场体系建设,基金的退出环境得到持续优化,退出渠道日益多元,退出效果显著改善。未来,在市场环境和经济周期不断变化下,私募股权基金的退出面临着新的机遇和挑战。
私募股权基金退出方式
按照基金退出所在市场划分,分为公开市场退出(企业在各二级市场进行首次公开发行上市后减持股票)和非公开市场退出(一级市场并购、股权转让、S基金交易、企业回购和清算等);按照策略划分,分为合规退出(企业上市、清算等)和主动退出(并购交易、股权转让、S基金交易和企业回购等);按照通常的收益划分,分为高收益退出(企业上市、并购等)和中低收益退出(企业回购、清算等)。
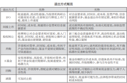
(一)首次公开募股(IPO)退出。IPO退出是最主流的退出方式,往往能给基金带来较高收益率,符合私募股权基金追求“高风险、高回报”的特点。但也存在对企业要求高、周期长、监管严格、信息披露要求充分、基金锁定期长且期间资产价格波动风险大等多种挑战。
企业上市地点主要分为几类:在中国境内的主板上市,如上交所、深交所;在中国境内的其他多层次资本市场上市,如科创板、创业板、北京证券交易所等;直接或通过红筹架构在非中国大陆的证券交易所上市,如纽交所、纳斯达克、港交所等。天然属性的差异决定了各市场受到不同类型基金的青睐,人民币基金的主流退出选项大多是在中国境内上市,而通过可变实体架构或中外合资方式在境外交易所或港交所上市则更多成为美元基金的首选。
中国证券发行实行核准制,而美国实行证券发行注册制,前者在保护投资者权益、管控投资风险等方面有重要作用,但客观上也降低了资本市场效率和企业募资效果。除此以外,两地在对上市公司监管和股权结构制度方面也存在差异。2020年以来,在政策引导下,注册制在科创板、创业板从试点到逐步铺开,公司上市时间和手续不断缩减,科创板和北交所企业上市条件针对性放宽,使得很多以往考虑赴港、赴美上市的企业重新重视内地上市途径,中国资本市场在全球的竞争力进一步增强。
(二)间接上市退出。间接上市也就是借壳上市,曾是在美股或港股上市的中概股回归A股市场流行的方式,其运作模式能大幅缩短上市时间、节省上市成本、规避部分监管和信息披露要求。但该模式也存在缺陷,一是较难找到合适的壳公司标的——往往需要其处于夕阳行业、财务状况较差、市值较低、股权结构简单、有较强的被收购意愿和执行效率。二是借壳上市是各种内幕交易的温床,易出现扰乱资本市场秩序和价值体系的事件,是监管层重点风险防范的对象,其占比在未来注册制成为主流后将降低。2010年以来,通过SPAC(特殊目的并购公司)在美股上市成为企业登陆美股的一个新选项。仅在2021年第一季度中,以SPAC方式上市的案例在所有美国申请上市企业中占比超过75%。其运作方式本质也是非上市企业通过收购上市壳公司并将其身份取而代之,但所不同的是,SPAC本身就是一种公开交易的投资工具,其上市时无基本经营业务,资金专门用于未来输送给合适的被收购对象,再反向收购自身从而使私营企业实现上市。通过SPAC上市具有周期大幅缩短、手续和步骤显著节约、成功率高等优势。
(三)股权转让退出。在股权交易场外市场,即全国中小企业股份转让系统(新三板)或区域性股权交易市场(四板)进行挂牌转让退出对基金有一定吸引力。场外市场对于企业有挂牌条件较宽松、所需时间较短、成本较低等优势,当企业发展至符合条件时可转板至北交所、创业板或科创板上市,是场内主板的良好补充。但我国股权交易场外市场仍处于相对早期,新三板等市场内挂牌的企业水平参差不齐,市场整体表现欠佳。具体到基金退出层面,目前挂牌转让的收益回报较低,资金和资产流动性较差,标的股权的定价体系不够市场化,阻碍了场外市场在退出场景发挥更大作用。
除此以外,基金还常以“卖老股”的方式,将过往投资轮次获得的、在股东权益顺位上相对劣后的股权转让给新投资人。但这种方式往往依靠非公开信息和中介机构撮合,多为更远离专业交易市场的“机会型”交易,不够市场化。
(四)并购退出。对于私募股权基金来说,并购退出周期短、程序简单,并且规避了上市禁售期,可以一次性立即变现,是较为理想的退出方式。但并购带来的收益率存在不确定性,在一笔并购交易谈判中,双方对企业股权的价格诉求存在天然冲突,而基金拟退出企业往往处在被动地位,议价权有限。此时需要依赖一个高度成熟有效的资本市场,允许被投企业和投资方充分选择合适的并购时机、交易对手以及采用合理的定价方式。另外,并购交易容易面临政府和监管的反垄断政策影响,存在一定执行风险。
在实践中,基金通过并购的收益大多远低于IPO方式,这既是两种退出方式的自然差异,也是我国资本市场发展还需进一步成熟的客观反映。目前,相较于美国等较成熟市场,并购退出方式在国内占比明显较低,一方面是由于很多创新型行业还处在百家争鸣的早期阶段;另一方面是由于国内私募股权基金仍以财务投资者为主,除政府引导型基金外的产业资本参与度不足。未来,随着我国资本市场的进一步发展,并购退出或将会成为境内股权投资机构最主要的退出渠道。
(五)S基金交易退出。S基金(Secondary Fund)在私募股权基金二级市场投资,即从原投资人手中直接收购公司股权或基金份额。近几年S基金在国内快速起步,去年证监会先后批复同意在北京股权交易中心和上海区域性股权市场开展私募股权投资和创业投资份额转让试点,意味着国内S基金迎来快速发展窗口期。
S基金交易具有诸多优势。例如,其所收购的基金份额通常经过了一段时间的运营,退出条件接近成熟,可以大幅缩短变现周期;再如,被收购的基金份额大多已具有相对清晰的投资组合明池,相较于资金盲池可降低投资风险。
S基金的发展还有若干问题需要解决。首先,基金法规定私募股权基金募资只能面向特定条件的合格投资者,但当基金份额被转让时又需要向第三方公开信息,两者存在矛盾。针对这一问题,目前北京股权交易所采用的会员制也许是较好的解决方案之一。其次,在原始基金合同中往往存在优先购买权条款以限制基金份额转让,交易时需要所有投资人都放弃该权利才能转让给第三方,导致实操时可能出现漫长的谈判和手续。最后,对于拟转让份额的定价也缺乏标准化的估值方法,私募股权基金份额几乎没有流动性,也没有市场交易价格,可比交易样本少,如何合理确定份额公允价值也需要持续探索。
(六)回购退出。回购退出是由公司管理层或创始股东出资赎回基金所属的企业股份,从而变现退出。不同于美国市场,基金将与企业签订业绩对赌协议作为投资条件的现象在中国比较常见,当企业经营无法达到约定目标时,基金可以强制要求原始股东或公司回购其股份。对于基金,回购退出是最安全、收益最稳定的方式,也是一种投资失败情况下的保底选项;对于公司,当和股东就经营业绩和发展理念发生分歧时,购回股份也能维护企业的独立性和创始人对公司的掌控。但回购能实现的前提是管理层能从其他融资渠道获得资金支持,而在现实中,触发回购往往意味着公司经营情况不佳甚至面临困境,此时企业有能力进行回购的可能性较低,导致大部分回购条款在现实中不会被执行。
(七)清算退出。当企业管理出现了重大问题导致无法继续经营或创始股东不愿继续经营时,基金可在满足相应法规的情况下主动启动清算程序来解散企业,由专业机构对被投企业进行清算,基金及时收回成本,降低投资损失。在股权投资协议中,基金通常会索要优先清算权,即保证公司清算时,优先股股份按照事先约定的价格优先从剩余财产中收回资金。但投资协议中约定的分配顺序可能与我国现行法律规定出现冲突,导致协议方案难以执行,因此清算退出也具有一定风险。

我国私募股权基金退出面临的挑战
(一)退出总额较低。根据中国基金业协会的数据,2018年至2020年,私募股权基金实际退出金额1.73万亿元,其中退出本金1.35万亿元,以4年投资期作为参考,2014年至2016年,实际投资金额约为1.7万亿元,意味着4年后真实退出本金占比不到80%。而2014年至2016年期间,中国私募股权基金投资金额年复合增长率高达58%,4年后的2018年至2020年期间,虽然年增长持续,但复合增长率为33%,显著低于当年投资规模增速。由此可见,基金整体面临退出“堰塞湖”的现状,大量在市场上升阶段募集和投资的资金面临退出难题。
(二)退出收益率较低。根据中国基金业协会的数据,2018年至2020年,私募股权基金退出平均回报倍数为1.28,而在同时间口径下美国私募股权基金退出金额约4万亿美元,2014年至2016年,投资总额约为1.6万亿美元,总体投资回报倍数约为2.5。以投入资本分红率(DPI)指标衡量,美国一半以上基金的投入资本分红率(DPI)大于1,其中甚至包含了一些近两年新成立的基金,而通过上文数据测算,中国有大部分基金在投资期4年后尚未收回本金。我国私募股权基金退出收益率低于美国等成熟市场水平。
(三)退出方式较单一。通过与成熟市场对比来看,2021年美国中后期阶段基金有超过90%后期投资以并购方式退出,而中国全阶段基金在之前一年并购案例只占1%。2020年中国基金退出的其余方式中,IPO退出占比最高,约达到四成,通过协议转让、企业回购和其他方式退出都各自约占两成。但考虑到协议转让多是企业早期投资人的选择,而回购退出的收益率较低,实际上中国基金的理想退出渠道是高度依赖于IPO的。数据显示,2020年中国私募股权基金通过境内或境外上市退出的回报约为3至3.5倍,结合上文数据可测算出中国基金除IPO外的其他退出方式收益率不足30%,甚至难以覆盖资金成本。这既反映了中国基金除了IPO退出这一“独木桥”以外,缺乏其他退出选项,也解释了平均收益率低的原因。
过度依赖于IPO退出的局面正面临诸多风险。以上市所在地分析,美股由于其资金规模大、流动性强、投资者成熟、上市条件宽松等优势,曾是很多中国轻资产互联网或科技创新型企业上市的热门目的地。但近期,由于美国经济周期变化、异地监管要求和地缘政治博弈等多重因素,中概股经历了市值剧烈震荡和审计底稿争议的双重挑战,未来美股上市渠道的前景还有待于观察。由于香港特区的独特定位和世界金融中心的优势,港股也是很多中国企业异地上市或从境外回归的重要选择。但港股的资金规模和流动性与美股还有很大差距,一些市值巨大的公司可能产生资金虹吸效应,给中小上市公司股价造成波动。而我国多层次、多制度资本市场建设虽然持续完善,但让各类型企业都获得最大化资源配置效果,显然还需要假以时日。
造成退出方式单一的原因之一是中国资本市场发展时间历史还较短。美国市场在20世纪90年代末也曾经历过IPO退出占比高达80%以上的局面,但随着经济周期变化带来的多次市场波动,IPO退出带来的回报率逐渐走弱。恰逢美国进入降息周期后资金成本降低,新兴行业进入成熟期涌现出大量产业协同机会,于是此消彼长,杠杆收购逐渐成为退出的主流方式。由此可见,随着时间的推移和市场环境的不断变化,以并购为代表的多元化退出方式也是中国私募股权基金行业发展的必然趋势。
我国私募股权基金
退出机制发展前景和建议
近年来,在政策的持续引导下,我国不断推进和完善多层次资本市场体系建设,构建私募股权基金多元化退出通道,基金的退出环境得到显著改善。2019年设立科创板及试点注册制、2020年创业板实行注册制改革、新三板设立精选层及转板制度的实行、北京股权交易中心开展S基金试点工作、2021年北交所的设立等,这些政策的密集出台给私募股权基金退出场景带来了多项利好,给创投行业发展注入了新的活力。
虽然近几年退出机制持续优化,但我国私募股权二级市场仍处于初期阶段,还有巨大发展空间和增长潜力,监管机构应当继续推进探索建设私募股权基金份额转让和交易市场,引导鼓励以S基金为代表的多种主体积极参与市场,构建配套的制度和法规体系,持续为私募股权基金的退出创造良好环境。
股权投融资市场的各参与主体也应当携起手来,共同提升退出水平。作为基金管理人,需要树立退出意识,健全内部退出管理机制,设置专业的退出管理团队和部门,构建完整的决策、评估、激励和执行流程,重视各类基金回报评估指标,真正完善私募股权基金“募投管退”的全流程闭环。作为基金的出资人,在甄选投资对象时也要以维度更全面的评价体系重视考核基金管理人的主动退出能力,在投资期间定期审核评价管理人的退出执行情况,并作出相应策略调整。有限合伙人还应更积极发起或参与到S基金的成立和交易中,共同促进基金份额交易市场在优化资源配置中发挥更大作用。
此外,作为私募股权投资生态的第三方专业机构,律师事务所、会计师事务所、财务顾问、投资银行等主体也应针对退出场景,提升服务水平和专业能力,共同为我国私募股权基金退出水平的提升发挥更大作用。
责任编辑:《每日财讯网》编辑

〖免责申明〗本文仅代表作者个人观点,其图片及内容版权仅归原所有者所有。如对该内容主张权益请来函或邮件告之,本网将迅速采取措施,否则与之相关的纠纷本网不承担任何责任。