
时创意、术锐机器人等3家企业启动A股IPO辅导
来源:界面新闻 作者:《每日财讯网》编辑 发布时间:2025-12-03
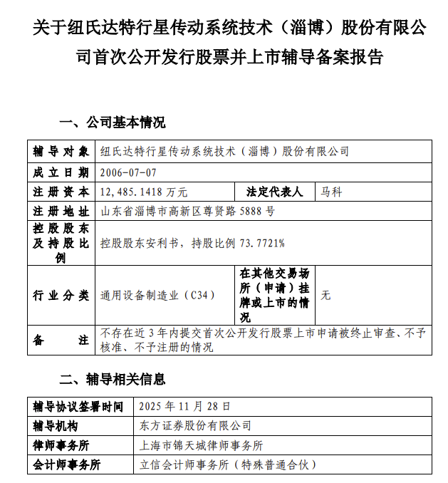
12月2日,证监会网站披露,深圳市时创意电子股份有限公司、北京术锐机器人股份有限公司、纽氏达特行星传动系统技术(淄博)股份有限公司已启动A股IPO辅导。



责任编辑:《每日财讯网》编辑
上一篇:美国上市规则将迎大松绑 SEC准备扶持更多小企业IPO
下一篇:没有了!

〖免责申明〗本文仅代表作者个人观点,其图片及内容版权仅归原所有者所有。如对该内容主张权益请来函或邮件告之,本网将迅速采取措施,否则与之相关的纠纷本网不承担任何责任。